主持人—中信证券项目总监朱烨辛:
各位来宾、各位新闻媒体朋友们,大家下午好!我是中信证券股份有限公司项目总监朱烨辛。很高兴为大家主持本次媒体说明会,公司也很荣幸通过这个平台和市场各方进行一次坦诚的互动。中电广通停牌期间各方积极推动重组事项,11月26日中电广通披露本次重大资产重组议案,根据上海证券交易所上市重组说明书指引的要求,我们邀请了《中国证券报》、《证券时报》等媒体代表参加媒体说明会。
首先请允许我介绍一下本次参加会议的各位来宾。他们是:
1、《中国证券报》、《上海证券报》、《证券时报》、《证券日报》、《证券市场红周刊》、东方财富网的记者朋友们和东吴证券、国金证券、申万宏源证券、华宝兴业基金、汇添富基金以及海富通基金的行业分析师和研究员们。让我们以热烈的掌声欢迎各位媒体朋友和分析师朋友们的到来!
2、 参加说明会的上市公司领导,他们是:1)上市公司控股股东代表:中国船舶重工集团公司党组成员、副总经理姜仁锋先生、中国船舶重工集团公司董事、副总会计师张英岱先生;2)上市公司董事长范国平先生;3)上市公司董事总经理、北京长城电子装备有限责任公司董事长兼北京赛思科系统工程有限责任公司董事长张纥先生;4)上市公司监事会主席尤祥浩先生;5)上市公司独立董事张友棠先生;6)上市公司财务总监汪丽华女士;7)上市公司董事会秘书杨琼女士。
3、参加说明会的交易对方领导,他们是:1)中国船舶重工集团公司资产部副主任吴荣斌先生;2)中国电子信息产业集团有限公司资本运营处业务主管李韬先生;3)军民融合海洋防务(大连)产业投资企业执行事务合伙人代表时志刚先生。
4、参加说明会的标的公司领导,他们是:1)北京长城电子装备有限责任公司副总经理兼北京赛思科系统工程有限责任公司总经理张键先生。
5、参加说明会的中介机构代表,他们是:1)独立财务顾问中信证券股份有限公司董事总经理金剑华先生、副总裁蒋文翔先生、高级经理钱文锐先生;2)审计机构立信会计师事务所合伙人陈勇波先生、王娜女士;3)资产评估机构北京中企华资产评估有限责任公司部门副总经理郁宁女士、经理伍王宾先生;4)天元律师事务所合伙人黄小雨先生。
我们对各位领导、各位嘉宾拨冗莅临会议交流指导表示衷心的感谢!
首先由我代表独立财务顾问,给各位嘉宾介绍一下本次交易的媒体方案。
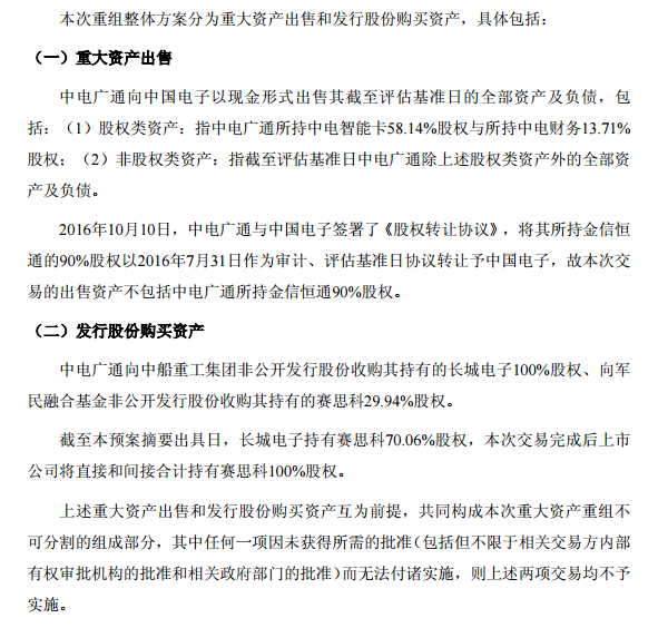
本次中中电广通方案主要包括七个方法,一:本次交易概况。中电广通向中国电子以现金形式出售全国资产及负债,主要包括两大类资产,第一类股权类资产。其中2016年10月10日中电广通和中国光电签署的股权协议,将90%的股权以2016年7月31日审议评估基准日。目前长城电子持有赛思科7.06亿股权。本次交易按照证监会相关规定,构成重组上市。
(2)第二,交易构成的关联交易,本次交易中资产出售的交易对方是中国电子。
二,发行股份购买交易方有两个,其中一个是中船重工集团,也是国务院国资委管理的央企之一,成立1999年6月,中船集团及其拥有各种设备综合配套能力。
三,资本交易标的基本的资产情况。本次交易标的两个,主要从事水生信息传输设备,具体产品包括各类军民水生用设备等军民领域的产品。赛思科29.94%股权,目前长生电子持有赛思科70.6%股权。这个产业园建设完成将形成规模化的系统集成能力,和成熟的高新技术。
四,本次总体以资产技术法作为预估结论。中电广通资产截至7月31日3.43亿元,预估增值是3.87亿元。本次预估结论采用了收益法作为预估结论,根据收益法预估结论。赛思科以7月31日评估基准日,截至这个评估基准日账面净资产1.53亿元,根据本次预估结果,本次重组你输出资产作价7.31亿元,最终的交易价格,需要经国有资产监督管理部门备案。
五,本次发行股份的情况。本次交易交易前中船重工集团,本次交易后,中船重工集团持股比例将超60.1%。
六,本次交易的利润承诺及补偿方案。根据相关规定中船重工集团对预估完成承诺,完成3年内,如果实施重组,相应的承诺期间往后延。其中2017年到2019年,归属母公司净利润承诺为8627.96万元,最终的利润承诺书,根据评估资产评估机构,由各方面签订补充协议,最终明确。
利润补偿的方式,根据目前签署的利润补偿协议,利润补偿将以股份补偿优先,当股份补充不足的时候,根据利润补偿义务,如果触发了,中国船舶重工集团,奖所要求的绝对控制池比例为限。如果到这个为限还不足以进行补偿,以现金补偿的方式进行补充。
七,交易对方股份锁定的安排,本次发行股份交易对方中国船舶重共集团认购中电广通股份,将在相关股份上市之后36个月不以任何方式转让,同时本次重组完六个月,联系20个交易日收盘价低于发行价,中船重工集团在本次重组认购的上市股份,自动延长六个月。此外,中船重工在本次重组之前已经持有中电广通,在重组完成的36个月内不转让。
中船重工副总经理姜仁锋:
尊敬的各位来宾:
大家下午好!下面由我来对本次重大资产重组的必要性、交易定价原则、标的资产的估值合理性等情况进行说明。
①本次重大资产重组的必要性
(一)本次交易的背景
1、全面贯彻落实深化改革和转型升级的战略要求
十八届三中全会提出“全面深化改革”的战略要求,并通过了《中共中央关于全面深化改革若干重大问题的决定》,明确要求推动国有企业完善现代企业制度、进一步深化国有企业改革。十八届三中全会以来,中船重工积极遵循《关于推动中央企业结构调整与重组的指导意见》的精神,认真贯彻落实习近平总书记“理直气壮做强做优做大国有企业”重要指示和“四个全面”战略思想,推进中央企业结构调整,优化产业布局,通过兼并重组开展国有企业改革,提升资源配置效率,提高上市公司质量,加快形成军民深度融合发展格局。
2、强力推进军民融合深度发展
在军民融合发展上升为国家战略的背景下,中共中央、国务院、中央军委下发《关于经济建设和国防建设融合发展的意见》重要指示,为加快推动军民融合在若干领域实现破题,国防科工局2015年军民融合专项行动计划与工业和信息化部《军民融合深度发展2015专项行动实施方案》同步出台,明确“以国防科技工业军民融合深度发展为重点,以深化改革为动力,以完善政策为支撑,在加强规划引导、扩大军工开放、推进军民资源共享、促进军民用技术转化和军民结合产业发展方面,突出重点、务求实效,集中力量解决一些关键和瓶颈问题,推进军民融合深度发展取得突破性进展。”近年来,国家不断鼓励符合条件的军工企业进行股份制改造并通过资本市场进行融资,增强军工企业经营活力和资源配置能力,以推动军工产业持续快速发展。在推动军民融合深度发展方面,中船重工打造“打造四大产业方向、十大军民融合产业板块”,坚持开放发展、扩大军工开放,主要从产品、资本等多个层面与外部企业、社会资本合作,进一步拓宽社会资本参与国防建设的渠道和层次,提升中船重工军民融合深度发展能力。
3、积极推动主业资产逐步注入上市公司
根据《关于推进国有资本调整和国有企业重组指导意见的通知》的相关要求,“大力推进改制上市,提高上市公司质量。积极支持资产或主营业务资产优良的企业实现整体上市,鼓励已经上市的国有控股公司通过增资扩股、收购资产等方式,把主营业务资产全部注入上市公司”。近年来,中船重工积极推动主业资产注入上市公司的相关工作。本次拟将下属长城电子100%股权注入上市公司,进一步推动中船重工主业资产的证券化。
(二)本次交易的目的
1、打造专业化电子信息业务上市平台,实现电子信息业务资产证券化
根据中船重工“十三五”发展规划,将充分发挥集团公司整体力量,推动实施产业板块优化调整,打造十大军民融合产业板块。中船重工通过协议受让中电广通53.47%股权后,向中电广通注入长城电子100%股权,打造中船重工下属专业化电子信息业务的上市平台,实现电子信息业务资产证券化。
2、提高上市公司盈利能力,增强上市公司综合竞争力
本次上市公司拟购买的资产涵盖各类水声信息传输装备、电控系统、计算机服务等业务,具有良好的盈利能力。本次重组完成后,上市公司主营业务将转变为军民用水声信息传输装备、电控系统,通过本次交易将提升公司资产规模、盈利能力和综合竞争力,实现上市公司全体股东的共赢。
3、借助上市平台资本运作,推动军民融合深度发展
中船重工作为我国船舶工业的骨干力量,肩负海军装备现代化建设的神圣使命和发展海洋经济、建设海洋强国的历史重任。通过本次重大资产重组,能够发挥上市公司的资本运作功能,在更高层次、更广范围、更深程度上推进军民融合深度发展。借助上市公司的资本市场融资功能,在提升中船重工军工资产证券化率的基础上,利用上市平台为军工建设任务提供资金保障,为武器装备研制的后续技术改造拓宽融资渠道,不断提升舰船动力设计、研发、制造水平。
②本次交易的定价原则
北京中企华资产评估有限责任公司在执行本资产评估业务中,遵循相关法律法规和资产评估准则,恪守独立、客观和公正的原则对本次交易标的进行了预估。
以2016年7月31日为评估基准日,以资产基础法评估结果作为本次预估结论,其中,中电智能卡58.14%股权采用收益法作为预估结论,中电财务13.71%股权采用市场法作为预估结论。中电广通置出资产的净资产账面价值为34,359.79万元,预估值为73,071.03万元,预估增值为38,711.24万元,预估增值率为112.66%
以2016年7月31日为评估基准日,长城电子以收益法评估结果作为本次预估结论,净资产账面价值为36,013.41万元,预估值106,047.79万元,预估增值70,034.38万元,预估增值率为194.47%。以2016年7月31日为评估基准日,赛思科以资产基础法评估结果作为本次预估结论,净资产账面价值为15,372.76万元,预估值35,389.52万元,预估增值20,016.76万元,预估增值率为130.21%
本次重组拟置出资产作价73,071.03万元,拟置入资产的作价116,643.41万元。本预案中标的资产相关数据尚未经审计和评估,与最终审计、评估的结果可能存有一定差异,特提请投资者注意。
③标的资产估值的合理性
本次拟置入资产为长城电子100%股权及赛思科29.94%股权,置入资产预估选取方法具体如下:
1、本次采用资产基础法和收益法两种方法对拟纳入本次重组范围内的长城电子100%股权进行预估,并选用收益法评估结果作为本次预估结论。
(1)选取收益法为本次预估结论的原因
收益法评估是从企业未来整体的盈利能力角度考虑,反映的是企业各项资产的综合获利能力。同时,对企业预期收益做出贡献的不仅仅包括财务报表上的各项资产,还包括其他未在财务报表上体现的市场地位、核心技术、研发团队、管理团队、与客户的良好合作关系、企业的各种资质、军品生产许可证等因素。根据长城电子所处行业和经营特点,收益法预估价值能比较客观、全面的反映目前企业的股东全部权益价值。故本预估采用收益法预估结果。
(2)未选取资产基础法为本次预估结论的原因
资产基础法结果仅能反映长城电子评估基准日时点的静态价值,对于长城电子未来预期的增长则无法在其预估结果中合理体现,资产基础法不能很好的体现企业整体价值。故本次预估未能采用资产基础法作为预估结论。
采用资产基础法结果作为本次重组范围内的赛思科29.94%股权预估结论的原因。
由于目前国内资本市场缺乏与标的企业类似或相近的可比企业;股权交易市场不发达,缺乏或难以取得类似企业的股权交易案例,故本次评估不宜采用市场法评估。
赛思科目前主要负责承建中船重工北京昌平船舶科技产业园,该产业园自2013年9月正式开工建设,截至评估基准日尚未正式交付使用,无历史经营数据,也无法对未来盈利进行预测,因此亦不宜采用收益法进行整体评估。
根据评估目的、评估对象、价值类型、资料收集情况等相关条件,以及三种评估基本方法的适用条件,本次评估选用的评估方法为资产基础法。
以上,是本人对本次重大资产重组的必要性、交易定价原则、标的资产的估值合理性所作的介绍。谢谢大家!
主持人—中信证券项目总监朱烨辛:
非常感谢姜仁锋先生的讲话,下面请公司独立董事张友棠先生对本次交易所聘请的评估机构的独立性、评估或者估值假设前提的合理性和交易定价的公允性发表意见。
中电广通独立董事张友棠:
尊敬的各位来宾:
大家下午好!
下面由我来对评估机构的独立性、评估或者估值假设前提的合理性和交易定价的公允性发表意见。公司本次重组中发行股份购买资产的股票发行价格为公司第八届董事会第十一次会议决议公告日前120个交易日的公司股票交易均价的90%,定价原则公平、合理且符合相关规定,不存在损害公司及全体股东利益的情形。本次重组置出资产与置入资产的最终交易价格将以经具有证券从业资格的资产评估机构评估并经国务院国有资产监督管理部门备案后的评估值为基础确定。置出资产与置入资产的定价公平、合理,符合相关法律、法规的规定,不存在损害公司及其他股东利益的情形。本次重组有利于提高上市公司资产质量、改善财务状况和增强持续盈利能力;本次重组完成后中电广通与中船重工及其下属公司(或单位)不存在同业竞争情况,中船重工已就避免与中电广通同业竞争作出了相关承诺及安排;同时,中船重工对于保证上市公司独立性也已作出了相关承诺及安排。
本次重组完成后,公司将消除原有关联交易,同时新增部分关联交易,但该等新增关联交易具备充分必要性且未来将采取公允定价方式并履行必要的审议、批准程序。公司本次重组中向交易对方出售资产和发行股份购买资产事项属于关联交易,董事会审议上述关联交易事项时,关联董事按规定回避表决。公司董事会的召集、召开及表决程序符合相关法律、法规、规范性文件及《公司章程》的规定,董事会关于本次重组的相关决议合法有效。综上,本次重组符合《公司法》、《证券法》、《重组管理办法》等法律、法规、规范性文件及《公司章程》的规定,符合公司的利益,不存在损害公司及其股东利益的情形。
谢谢大家!
主持人—中信证券项目总监朱烨辛:
感谢张友棠先生发言,下面有请长城电子股东代表张纥先生就标的资产控股股东代表对标的资产的行业状况、生产经营情况、未来发展规划、业绩承诺、业绩补偿承诺的可行性及保障措施等进行说明。
尊敬的各位来宾:
大家下午好!下面我将对标的资产的行业状况、生产经营情况、未来发展规划、业绩承诺、业绩补偿承诺的可行性及保障措施等进行说明:
长城电子属于军工电子行业,该行业具备广阔发展前景。长城电子主要从事水声信息传输装备和各类电控系统的研制和生产,具体产品包括各类军民用水声信息传输装备、水下武器系统专项设备等军品领域产品,以及压载水电源等民品领域产品。近年来,我国为了加强军队现代化和信息化建设,大幅增加在军工领域的投入,大力发展先进的军工电子产业。我国军费近5年连续保持两位数增长,作为军工行业重要下属子行业的军工电子行业具备广阔的发展空间。
1、军工电子行业概况
现代化战争主要依靠的是以信息技术为主导的武器装备系统,而一切信息技术都是以电子技术为基础的,拥有强大的电子工业作为支撑才能打造强大的信息化军队。在此背景下,军工电子行业的地位日益升高。
2、水声通信行业概况
世界上第一个具有实际意义的水声信息传输装备系统是美国海军水声实验室于1945年研制的水下电话,主要用于潜艇之间的通信,但当时模拟调制系统不能减轻由于水声信道的衰落所引起的畸变,限制了系统性能的提高。70年代以来随着电子技术和信息科学突飞猛进的发展,水声信息传输装备技术也因此得到了迅速的发展,新一代的水声信息传输装备系统也开始采用数字调制技术。
水声信息传输装备技术的发展至今仍然远远滞后与整体科技的进步,这是由水声信息传输装备的特殊性决定的。从目前世界格局来看,世界水声信息传输装备的研究主要集中在美、英、日、法等发达国家的大学和科研机构,一些国外公司也开发了许多应用产品,而我国对这方面的研究起步相对较晚。自上世纪80年代中期以来,尤其是进入90年代后,国内一些科研单位都对水声信息传输装备进行了大量的研究工作,在水下图像传输、语音通信、自适应均衡技术纠错编码、扩频通信、水雷远程遥控、通信网络等许多方面各自取得了一定的成果,尤其"蛟龙号"在水下7000米成功实现水下通信也见证了我国水声信息传输装备技术的巨大进步。
从总体上讲,我国在水声信息传输装备行业的整体水平仍落后于发达国家。
3、监管体制
军工电子行业属于国防军事领域,行业主管部门为国防科工局。国防科工局主要负责国防科技工业计划、政策、标准及法规的制定和执行情况的监督,及对武器装备科研生产实行资格审批。
鉴于行业的特殊性,国防科工局对行业内企业的监管采取严格的行政许可制度,主要体现在军工科研生产的准入许可及军品出口管理等方面,从事武器装备科研生产活动必须获得其核发的《武器装备科研生产许可证》。总装备部全面负责全军武器装备建设的集中统一领导,对全国的武器装备科研生产许可实施监督管理,武器装备的生产企业需要取得其核发的《装备承制单位注册证书》。
基于质量管理及保密的要求,拟进入军工行业的企业,需要通过武器装备质量体系认证和武器装备科研生产单位保密资格审查认证。前者的认证主体为武器装备质量体系认证委员会,后者的认证主体为国防武器装备科研生产单位保密资格审查认证委员会,该两项认证是取得《武器装备科研生产许可证》、《装备承制单位注册证书》的前提。
行业未来发展趋势
1、国防信息化建设持续推进
国防信息化建设是目前国防安全至关重要的因素,随着我国综合国力的日益提升,国防工业建设开始进入补偿式发展阶段,军工电子行业将持续受益于我国国防工业的持续增长。
2、海洋强国战略将会带来海洋装备快速发展的良好局面
党的"十八大"提出的海洋强国战略。涉及到海洋军事、海洋资源开发、海洋环境保护、海洋防灾减灾、海洋安全管控等诸多方面。在这一国家级战略的驱动下,海洋装备将迎来前所未有的发展机遇期。
3、军民融合上升为国家战略
军民融合既是兴国之举,又是强军之策。2016年政治局再次明确军民融合上升为国家战略。军民融合"十三五"规划等相关配套措施将持续落地,会不断出现政策利好和重大项目实施。
长城电子未来发展规划
1、水声信息传输装备
继续推进核心关键技术研究,做强技术领先,做实行业主导。牵引需求,全面提升海军水下信息交互能力。
通过推进水声信息传输技术与国产化卫星通导技术的结合,积极推进海陆空天潜一体化信息融合。
积极探索军民融合发展,依托于国家海洋发展战略、以全国海洋观测网建设及"智慧海洋"工程等为切入点,积极向民用市场拓展。
2、水下武器系统专项设备
进一步加强行业电子设备的系统功能软件化设计,以标准化、集成化、高可靠性提升系统综合集成能力为目标,改进提升现役装备。
针对国际市场对潜艇设备的需求积极进行产品研发和市场推广,在军贸出口方向持续推进业绩增长。
3、压载水特种电源
继续强化产品研发,以满足具有自主知识产权的国产船舶压载水处理系统开发和产业化需求。
赛思科未来发展规划
落实军民融合深度发展战略,推进集团电子信息板块特别是长城电子军民融合课题的成果转化。
1、平台建设
以赛思科本部为基础,结合长城电子的定位及发展战略,与集团电子信息板块的其它院所联合,着力将其打造成为集团电子信息产业科研项目研发基地之一,重点推动电子信息行业军民融合课题及项目的技术攻关和成果转化。
2、资源整合
充分借助集团电子信息科研院所的研发能力,促进各院所协同合作,发挥各自不同领域的优势,把公司打造成为中船重工集团在北方的产业孵化基地,全面具备完善的科研生产及保障运营能力。
3、产业落地
大力推进电子信息行业军民融合产业发展,积极实施高新技术军转民,高品质产品及项目民参军等一系列开放性发展战略。
孵化电子信息行业的新产业、新业态、新模式,使公司成为高效的科技产业平台。
未来将进一步强化电子信息产业方向的发展定位,依托于中船重工集团在电子信息行业的综合能力,充分发挥地域优势及军工产业优势,以军促民、军民融合,形成以船舶配套、节能、环保、信息等业务范围上稳步持续的发展态势。
业绩补偿安排
本次重组拟置入资产长城电子100%股权的评估值采用收益法评估结果,根据中国证监会相关法规要求,交易对方中船重工集团应当承诺,在重组实施完毕后三年(2017年、2018年、2019年,如本次交易实施完毕的时间延后,则盈利补偿期间顺延)内的每一个会计年度,长城电子每年实现的净利润数(净利润以扣除非经常性损益后归属于母公司所有者的净利润数为计算依据)不低于资产评估机构出具的并经有权国有资产监督管理部门备案的《资产评估报告》所预测的长城电子同期净利润数,否则中船重工集团需对中电广通进行补偿。
鉴于长城电子的资产评估报告尚未出具,根据收益法预估结果,中船重工集团承诺长城电子2017年、2018年及2019年扣除非经常性损益后归属于母公司的净利润合计分别为6,160.40万元、7,488.38万元及8,627.96万元,具体补偿期限为重组实施完毕后三年(2017年、2018年、2019年,如本次交易实施完毕的时间延后,则盈利补偿期间顺延)内的每一个会计年度。最终的净利润承诺数,待资产评估机构出具《资产评估报告》并经有权国有资产监督管理部门备案后由各方签订补充协议予以明确。
中信证券钱文锐:
各位来宾,下午好!非常高兴能有这个机会和各位媒体记者见面。在此,我将代表中介机构向给位汇报一下本次重大资产重组中介机构的工作情况。
中信证券股份有限公司作为本次重组的独立财务顾问,在项目执行过程中按照《公司法》、《证券法》、《重组管理办法》、《关于规范上市公司重大资产重组若干问题的规定》、《上市公司重大资产重组信息披露及停复牌业务指引》等法律、法规、文件的相关要求展开工作,对标的资产所在行业情况、标的资产经营情况及标的资产法律和财务等情况进行了详细的尽职调查,并对本次重组相关的风险进行了完整的披露和公示,以切实保护上市公司和中小投资者的利益,实现多方共赢。
立信会计师事务所作为本次重大资产重组的审计机构,在遵守各项法律法规,相关会计准则的前提下,合理安排审计工作,对标的资产的财务状况都进行了全面的核查及审计,并同参与本次重组的其他中介机构保持了及时沟通,以顺利推动此次重大资产重组相关工作开展。
作为本次重组的法律服务机构,天元律师事务所严格按照相关法律、法规及规范性文件的有关规定,遵循审慎性与重要性原则,为本次重组提供合理法律意见。并通过多种方式对本次重组的有关事项进行了充分地核查,履行了勤勉尽职的尽职调查义务。
北京中企华资产评估有限责任公司,作为此次标的资产的评估机构,在标的资产评估过程中勤勉、尽责。针对标的资产的性质和特点,采用了恰当合适的评估方法,整个评估过程独立、客观、公正。
综上,各家中介机构在工作过程中遵循谨慎性原则,认真核查相关情况,审慎审阅相关资料文件,确保相关材料不存在虚假记载、误导性陈述或重大遗漏,及相关材料真实、准确、完整。
谢谢大家!
中国证券报:
大家好,我第一个问题是提给上市公司控股股东代表,中船重工向中电广通注入长城电子,有助于提供军工资产证券化率,这次注入以后,公司在军工资产证券法以及军民融合方面还有哪些设想动作?未来对中电广通这一电子信息业务上市平台还有哪些规划?第二个问题给标的资产:长城电子,长城电子与中船重工系统内的内容有很多关联交易,也受到市场的关注,请问长城电子与中船重工旗下的潜艇业务,长城电子是不是核心配套厂商?
中船重工副总会计师张英岱:
感谢《中国证券报》提了这么好的问题。去年以来,我们中船重工关于资产重组战略作了重大战略,其一要分板块打造上市平台。去年我们将凤凰股份(音)重组为集团旗下动力平台,今天有幸在上交所见面做媒体交流会,我们利用中电广通上市公司标的作为舰船电子上市平台,关于舰船电子实际上可以拓展为海洋电子。前期陆防和海防之争,但是现代中国,应该说未来真正可以对中国造成威胁是来自于海洋,同期由于全球一体化进展,中国应该说在这一轮全球化上受益者,海洋利益也需要我们保护。但是从海洋长城建设角度看,应该说中国还有差别。所谓的海洋长城,一方面是看得见军舰、鱼雷、水雷,另一方面我们肉眼看不到,电气、声呐等等,这方面中船重工承载着国家赋予的使命。我们有此类的使命,所以从军工方面,我们要建设海洋长城,海洋长城的主体力量就是我们。同时中国海洋利益在延展,在提升,这样中船重工作为装备制造业,对海洋的探索,包括海洋资源的采取,我们都应该起到一致的作用,从这两个维度,海洋海国和海防两个角度来说,都必须要打造一个好的上市平台。而现在经过十几年的发展,我们集团,我们中国,建设海洋长城,发扬海洋经济的实力和过去不可同日而语,所以今后的中电广通将作为我们海洋经济、海洋强国、海洋长城建设的重要建设平台,今后我们会优先优质的资源注入到上市平台中。
谢谢!
我们长城电子是原国防科工委批复的重点企业,也是海军核心供应商之一。关于关联交易,国家对武器装备总体计划决定了各方科研配套任务分工不同,也导致了关联交易,我们产品最终用户是海军,相关的关联交易也履行了必备的程序。我们跟船舶总装厂依据批复的价格来签约,具有客观性和公允性,我们在军品两大方向来讲,应该说有行业主导地位。在我们集团内部,集团内部我们是唯一一家。
具体有关信息,有关受军品信息披露保密规定的限制,不便回答太详细,请各位谅解。
上海证券报:
我是上海证券报的,我的方案显示在11月份,赛思科股份转让为军民融合基金,这个方案没有详细披露,请领导讲一下股权转让的必要性,以及定价,以及估值方面,与本次股权转让价格是否有差异?
中船重工副主任吴荣斌:
我就刚才大家关心的问题作一下简单的答复,应该说这次赛思科股权转让给相关的股权,我们主要想解决两个问题:一,这两个股东相对分散,我们希望把赛思科股权相对集中,便于整个赛思科未来的管理和运营,提高它的管理和运营效率。第二,我们也响应国家政策,在宏改方面做有益的尝试,我们集团虽然作为GP,主要的基金来自于私募基金,所以我们也想在混改过程中做有益尝试。
交易价格,6月30日作为评估基准日进行转让,这个股价基本是一致的,没有太大的变化。
证券时报:
第一个问题,关于这次重组的定价,咱们选择的是之前120日均价90%,跟股权转让价格有一定的差异,请您进一步说一下原因?第二,对这次重组来说,一些投资者认为这次资产注入的规模,可能跟预期有一定的差距,想问一下后续的资产注入相关安排?因为控股股东的股权已经很集中了,后面会不会继续进一步集中,公司在保证上市公司独立性,以及保护中小投资者有什么样的安排?
主持人—中信证券项目总监朱烨辛:
第一个问题我回答一下。市场参考价格可以有三个基准日,最终发行价格根据选择定价基准日90%确定,根据中电广通11月17日公告的情况,结合国内A股市场短期波动比较大,尤其是中电广通2016年以来,中电广通波动比较大,经过交易各方协商确定了本次发行价格是董事会120日交易日均价90%即16.12元,这个发行价格确定符合上市公司重大重组管理办法相关规定的。
中船重工副总会计师张英岱:
刚才从国防讲到海洋长城,还是讲到经济方面的海洋强国,我们集团都有义务,而且有责任,这里要补充强调一点,这恰恰也是中船重工在国内大集团中,我们所具备的比较优势。因为我们有这样的比较优势,下一步关于海洋长城建设这些看不见的、肉眼看不见的内容,当然更专业的由中电广通董事、总经理更专业。作为中船重工有很多优质资产,逐步注入中电广通,出于几个方面考虑,第一,产业发展需要一个好的上市平台。需要在好的上市平台发挥产业的作用。第二,中国的证券,我们央企有义务,建设优质的上市公司。第三,是不是要进一步集中?这个倒不一定,因为中电广通还没复牌,有些想法不适合公开探讨,到适合探讨的时候,我们会充分听取市场的意见,看中小投资者欢迎什么,大家在一起通过不同的渠道进行沟通,以取得共赢、多赢,并且把中电广通大道成为优质的上市公司,高增长性,盘子不是特别大的公司,符合各方的利益。
证券日报:
刚才提到披露的问题涉及到涉密问题,军工公司有保密的要求,同时上市公司有要求向公司尽职披露的要求,怎么保证保密的部分,对投资者作为业绩判断不受影响?
关于中船重工集团提到十大板块,通过IPO加快资产证券化,除了动力板块、信息板块,其他板块进展情况,我们选择上市平台标的是怎样的?
中电广通重组完成以后,对目前的中电广通人员安置情况,包括一些技术人员,主营业务发生变化,是不是技术人员安置也会发生变化?
还有一个问题,关于长城电子和赛思科,赛思科2010年完成工商登记,到今天为止还没开展实际的运营,赛思科为什么值3.5亿,溢价30%多,什么时候能产生实际的收益?
长城电子有三个证,其中一个包括高新技术资格的问题,它应该在2016年12月就到期,这个税收优惠,我们现在的评估应该是基于高新技术,有一个税收优惠的基础上,我们这个资格到期以后,目前的复审工作进行得怎么样,如果复审没有通过,会不会长城电子业绩产生影响?
长城电子承诺未来扣非净利润都在六千万以上,我看2015年全年业绩三千万,如果要实现净利润翻倍,怎么实现这样的目标?
天元律师事务所:
第一个问题,我们这次的信息披露,以及后续很多,作为涉密的上市公司,信息披露怎么进行。应该说在这块,国家监管机构有相对比较明确的规则。第一个规则,科工局、人民银行证监会发了针对涉军企业对外融资,涉及财务信息比较披露有个专门规则,2008年70号文。
第二个规则,上交所本身对信息披露豁免或者账面披露有专门的指引。在这次重组过程,结合重组规则的要求,结合重组报告书和议案要求,同时考虑涉军信息边界,做了一个既能够充分按照资本市场进行信息披露,同时也要充分尊重涉军的信息披露不要踩红线。
第二,我们这个重组过程,对于需要豁免的事项,也向军工主管部门作了专门的报备,获得它的同意,这两方面是同时进行的。
中船重工副总会计师张英岱:
我回答你的第二个问题。大家我们知道做了动力板块重组以后,又成立新的董事会,重组以后做了大量的工作,比如说化学动力、全电动力这些工作已经在推进中,众所周知,中船重工来源于中船总公司总部,我们是从计划经济走过来的央企集团,我们在内部治理设置上历史痕迹比较重,做资源调整往往对我们央企很困难,要下大力气,这是我们当年做重组,我们更关注内生增长能力,我们做产业、做企业,内生增长能力是我们的本事。尽管我们强调产容结合,我们始终没忘我们本身还是产业系统。二、中船重工单独对大股东开展定增活动,我把资金往上市公司注入,把大股东资金现金注入。这一年来,不太见诸于报道的工作,借这个机会汇报一下,公开市场说的话,说了我们都在做,做了的没全说。
关于“十三五”的规划,我可以介绍一下,“十三五”规划草案已经定了,真正“十三五”规划按照我们内部党组会的决定,公司董事会决定还没完全批复下来,我可以把草案情况汇报一下。涉及上市这块,“十三五”奋斗目标证券化率达到70%,您提到的IPO、借壳,都是可以采纳的方式,当然还希望有其他的创新方式,同时我也相信我们国资委管理水平能力会提高,我们的主管机关、国防科工局水平也会提高,我相信在央企层面,上市壳资源分布不均衡,有些使用好、有些使用不好,有些效率高、有些效率低,我相信未来5年有可能出现划拨这种形式。在更高的层面进行配置,比如国资委就可以做这样的工作。我相信国资委的同志,我接触他们,我感觉他们水平非常强,他们都有这份见识,这样有多种配置资源方式,既有世界通行的,也有符合国企特色的,如下这些手段综合运用,有利于我们集团资产证券化。
在军工集团当中,我们注入资产军民融合度比较高。但是发展中,相对于造船面比较宽这个特点来说,我们的弱势在于上市平台资源不满足产业发展的需要,这是一对矛盾。而按照资本市场的要求,只要分板块,大家看得更清楚,大家才愿意拿资金,来投票支持我们的发展。所以我们的毛病就在于产业发展需要大,供产业发展的资本平台相对少。当然我们也解放思想,不局限于仅仅是上市平台资金来源。比如刚才大家放到防务基金,收购赛思科资产,这也是我们在证券市场、公开市场以外,寻求其他资源发展我们的产业的一种方式。为此我可以负责任地说,关于“十三五”我们的发展,不考虑公开市场股本融资,其他融资这块,我们现在有把握,从募集资金角度支持“十三五”产业发展战略目标,从资金的角度我们心里比较有底。当然跟资本市场、上市平台结合起来更有效、更透明,也促使我们进一步提高产业发展素质。
中船重工副主任吴荣斌:
我们对员工安置专门有个方案,这个方案分三部分:第一,中电广通原四位高管,也是中国电子高层管理人员,可以直接回到中国电子,由中国电子安排相应的工作,已经有比较好的安排。第二部分,总部的工作人员,中电广通总部工作人员主要是综合管理,科研人员主要是在下面子公司。整个总部综合管理人员应该是非常优秀的、职业化比较高的团队,这个由我们中电广通全盘接收,这对我们集团从事资产证券化是个很好的帮助,也是一笔很好的财富,所以这块我们是全盘接收,这些应该没任何问题。第三,子公司的人员,智能卡这块由中国电子进行收购,它将随着智能卡一起回到中国电子,相关的科研人员一起回到中国电子,确保整个智能卡稳定。
中介机构资产评估:
第一,赛思科没有正式的生产经营,我们这次评估仅采用资产基础法作为评估结论。第二,我们看到在预案的时候,赛思科账面总资产是2.9亿,总资产中房屋建筑物和土地使用权账面2.8亿,占90%亿上,这些房地产位于北京市昌平区。其中土地使用权在2010年取得的,房屋建设是从2013年开始,到预案公告,或者到现在,房屋建筑已经基本全部完工,军工决算工作正在进行。大家也知道这些年我国房地产市场不断健康稳定发展,也造成了这次最重要的赛思科评估增值,也就是房地产的增值。
我们长城电子是国家级高新技术企业,地处北京中关村核心区,也是中关村高新技术企业,我们研发中心也是北京企业技术中心。这些认定一个是有条件的,有时效性。我们在硬件条件、人员能力、科研投入、成果转化、产业化、制度建设等各方面应该说都是符合高新技术企业认定条件和要求的,我们现在正在履行相关的认定程序,目前整个进展非常顺利,没有出现问题。这是第一个问题。
第二个问题,关于未来的利润增长支撑和支持条件。因为这些年我们这个行业处于一个比较乐观的状态,我想从三个方面把我们能够支撑未来利润快速增长的这样一个事跟各位老师,和媒体朋友作了介绍。其实,支撑未来高速发展和盈利的最主要是一些重大项目落地。第一,军品,特别近几年习总书记多次强调要关注海洋、认识海洋、经略海洋,国家也明确提出海洋强国战略,包括军民融合战略,而且我们这个行业本身来讲也是海军水下战略、水下信息化作战核心和关键,包括航母、核潜艇作战等等这种水下网络,我们遇到了前所未有,或者期盼已久的发展态势,有些重大项目发展会支撑未来几年的增长,这个领域的需求和市场前景是乐观的。
还有一个原因,我们过去在这方面来讲欠账很多,底子很薄,它的整个发展和前景,应该说未来几年发展是快速的。
关于军民融合,今年中央和国务院都明确提出军民融合相关战略,包括从组织架构,从一些重大项目安排。军民融合里面,关于海洋,海洋观测网、智慧海洋都是国家级重大项目投入。而且从我们自己行业内来讲,我们自身技术这几年也应该说在通讯和水声技术整个集成过程,我们的技术逐步实现快速提升和发展。军民融合领域,未来国家也会逐渐在海洋领域有重大项目安排,也会提升整个军民融合市场空间和利益空间,这是关于军民融合。
另外,刚才已经介绍过压载水特种电源,已经酝酿很长时间,已经完成了多项,包括船级车认可认证,本身门槛比较高,使用环境相对恶劣,也有一定的复杂度。在这个领域,今年2016年9月8日,正式达到了《公约》生效条件,2017年9月8日正式生效,生效以后所有新的货转必须加装船舶压载水处理装置,旧船在一定时间内加装相关的装置,未来会迎来快速的盈利时期。
基于几个领域发展态势和预期的项目落地,我们能够支撑未来我们的利润承诺。
谢谢!
中电广通董事长范国平:
关于长城电子在集团公司的定位,按照集团公司“十三五”战略,集团公司有电力、电子信息、军工物流、新能源、新材料等等要打造十个板块,这次重组以后,我们集团公司要打造专业化电子信息业务上市平台,在这个平台里,第一步长城电子它的定位,主要定位在军工电子行业,长城电子专注于水声信息传输,涉及到具体的产品,张纥总已经进行了说明,我不再重复了。
关于北船板块哪些资产可以注入到上市公司,这个问题我进行一下说明。我作为中电广通董事长,同时也是中船重工电子信息部负责人,大家可以从这次上市重组董事会组成成员可以看,有两位律所所长也在董事会成员里面,另外中船重工下属的电子信息产业相关单位,包含了十多个军工研究所、若干工厂,从涉及电子信息大的专业方面来讲,主要有五个:主要围绕信息获取、信息传输、信息处理和控制、信息对抗和信息保障,具体的一些产品,比如说在信息获取方面,从有源探测有雷达,无源探测:包括水下探测、监测、预警,还有信息水声信息传输设备,还有水下信息主网,类似于水下4G网。还有海战,联合指挥系统。在信息对抗方面,有专门从事电子对抗的,还有从事水下信息对抗。在信息保障方面,有从事导航研究。涉及信息方面,还有多功能、一体化的、综合性的信息系统。
从上述可以看到,五大类专业方向涉及到陆海潜,信息融合涉及到智慧海洋、智慧城市、智能制造、北斗等等,我们要充分中船重工集团公司电子信息板块整体的优势,同时要促进各个院所之间协同创新,更好地发挥各自在细分专业的优势,打造集团公司下属专业化综合电子信息产业的专业平台和融资平台,未来将根据资本市场情况和产业发展情况,适时推进相关电子信息资产证券化。
总的一句话,要借助资本市场来构筑一个海上长城,从海洋前景来讲,我们国家这块需求非常迫切。我们国家管辖300万平方公里的海洋国土,海洋政治环境日趋复杂,网上有评论说水下门户洞开,说明我们这方面手段很少。包括“一带一路”大背景下,下一步海洋防务装备,还有民用海洋装备会得到快速发展,另外通过研究,全面提升海洋水下安全监控能力,建立水下目标探测监视预警体系,首先要构建一个水下长城,最后要构建海上长城。
刚才听了一下,这位朋友很关注我们行业的竞争优势,包括技术壁垒,我想整体回答一下。我们有一个重要的军工方向叫水声信息传输技术和装备,包括系统。在这个领域,它的技术含量非常高,既有水声、通信、海洋物理研究等多个高技术集成,简单说学水声未必了解通讯,学通讯的未必熟悉水声,都熟悉,还要对海洋信道一些数据要有了解,也就是海洋物理研究。相关这些算法,能不能在真正实际装备另面应用还要经过一系列相关的实验才能保证在应用环节,能够确保它能够按照要求达到预期的使用任务,所以它的技术应该说不是其他行业可以比的,技术门槛很高。
第二, 国家信息传输体制是严格保密的,其他外界是很难了解的,而且也不允许你了解到,这也是一个门槛。
第三,军工装备的质量有一个成熟的过程,因为海军装备使用环境相对恶劣,对它的可靠性要求非常高,我们已经进行了自主几代产品研发,它由一代代积累,包括耐用和可靠性,不是说我们有高技术就能够一蹴而就,这也是一种壁垒,也是一种门槛。 关于水下武器系统专项设计有几类:一,它要跟水下武器进行对接,它的保密要求更高,也有体制的问题,有成熟度的问题,我们一代代做起来,没有这些过程,会有质量风险,对于武器系统来讲,这种质量风险是不允许的。二,要保证高可靠,需要大量的实验积累市局,不断改进和完善,这既需要经费也需要条件,更需要时间和过程。这是两大板块所谓的竞争优势和技术壁垒。
关于如何去保障未来的盈利预期,一,在我们所做的行业,要持续做强技术领先,做实行业主导。我们用我们的核心技术、核心竞争力,解决我们的行业壁垒。刚才介绍的两个核心板块,是军工电子两个重要的板块, 是海军水下战信息化作战的核心。另外,这几年海陆空天潜一体化融合,水下水面跟太空信息的交互,未来的需求,包括市场空间增长的预期,以及现在的行业地位和核心竞争力,至少我们判断支持我们未来持续发展是有信心的。我们团队是国家高新技术企业,有多年在这个领域的积累,这些积累不是一朝一夕,谁想进来就能进来,我们还会继续努力优化我们自身的竞争力,为我们持续发展,打造好我们自己这些核心能力,能够有信心去在行业发展的同时,保持我们自己做强、做优的态势,我的回答完毕。
立信事务所:
关于长城电子2016年1-7月份的业绩进行说明,2016年1-7月1.92亿,同比长城电子营业收入有个明显增幅。第二,关于销售费用,经过审计长城电子2015年度销售费用1026万,2016年1-7月销售费用640万。第三,管理费用,长城电子经审计2015年年度管理费用6015万,2016年1-7月管理费用3169万,有个明显的下降,这个下降主要原因是2015年年度长城电子集中投入一批社区研发项目,2015年度长城电子研发费用投入2527万,研发费用下降1649万,剔除研发费用,其他管理费用科目2015年3488万,其他管理费用项目应该是有所增加,跟公司业务规模也是有匹配的。
天元律师事务所黄小雨律师:
尊敬的各位来宾:
受中电广通股份有限公司委托,并受北京市天元律师事务所指派,对公司本次重大资产重组媒体说明会进行现场见证。
我们根据法律、法规和规范性文件的规定和要求,核查和验证了公司提供的与本次媒体说明会有关的文件、资料和事实,并按照律师行业公认的业务标准、道德规范和勤勉尽责精神,就本次媒体说明会相关事项发表法律意见如下:
公司本次媒体说明会的会议通知、召开程序、参会人员以及信息披露符合法律、法规及《上海证券交易所上市公司重组上市媒体说明会指引》的相关规定。见证法律意见书全文将在上交所网站公告。
见证人,黄小雨,2016年11月23日。谢谢大家。
主持人—中信证券项目总监朱烨辛:
各位领导、各位来宾,最后请允许本人代表中电广通向各位致答谢词。
本次说明会各位媒体朋友提出宝贵的意见,各方也进行充分交流和沟通,我们对此表示衷心的感谢,再次感谢各位朋友、各位媒体记者出席本次媒体说明会,感谢各位投资者对公司本次交易的关注和支持,本次会议到此结束,谢谢大家!




1、介绍本次重大资产重组方案;
2、公司控股股东代表对本次重大资产重组的必要性、交易定价原则、标的资产的估值合理性等情况进行说明;
3、公司独立董事对评估机构的独立性、评估或者估值假设前提的合理性和交易定价的公允性发表意见;
4、标的资产控股股东代表对标的资产的行业状况、生产经营情况、未来发展规划、业绩承诺、业绩补偿承诺的可行性及保障措施等进行说明;
5、中介机构相关人员对其职责范围内的尽职调查、审计、评估等工作发表意见;
6、媒体现场提问及现场答复问题;
7、本次媒体说明会的见证律师发表意见。