6月5日晚,一个消息刺激了A股投资者的神经:
创智科技、长航油运两家退市公司双双提出重新上市申请。


退市股可以重新上市?这意味着啥?现在买是不是相当于买原始股?有什么投资机会吗……有很多问题想问,一个一个来。
1、先来认识一下这两位“主角”。
创智科技:
1997年6月在深交所上市。
因2004年-2006年连续3年亏损,自2007年5月24日起暂停上市。
2009年起没有任何营业收入。
2013年2月,暂停上市六年后,从深交所终止上市,股票摘牌。
2013年4月进入股转系统交易,在很长一段时间里都没有交易。
2014年12月31日,通过发行股份购买资产的方式,创智5收购了天珑移动100%的股权,完成重大资产重组。
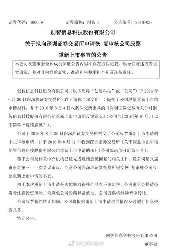
2016年7月8日,深交所披露已受理创智科技的重新上市申请。
2016年8月,公司申请中止重新上市审核进程。
长航油运:
1997年6月在上交所上市。
因2010 年-2012 年连续三年亏损, 2013 年5 月14 日暂停上市。
2014 年6 月5 日被终止上市,成为A股首家退市央企。
2014年7月18日,南京中院受理汇丰公司对长航油运提出的重整申请。
2015年4月,重整计划执行完毕。
2、怎样才能重新上市?
创智科技因为是2013年退市的,根据新老划断安排,适用的是2012年版重新上市办法。公司在申请重新上市前进行了重大资产重组且实际控制人发生变更。
长航油运则是真做到了“三无一有”。“三无”,即主营业务没有发生变化、实际控制权没有发生变更、经营管理层没有发生重大变动。“一有”,即长航油运的主营业务具有盈利能力和持续经营能力。长航油运最近三年连续盈利,三年合计扣非后净利润超过15亿元。
此外,若因重大违法原因退市的公司,还需要满足以下特别条件,包括:1。已全面纠正重大违法行为;2。已撤换与欺诈发行、重大信息披露违法行为有关的责任人员;3。已对相关民事赔偿承担做出妥善安排。
符合重新上市条件的退市公司,需要在股票进入股转系统转让之日起届满一个完整会计年度(1月1日至12月31日)后提出。
要求很高对不对,所以退了几十家,到目前为止还没有一家重新上市成功。
3、好不容易清除一点垃圾,还又要回来,为什么?
是重新上市,不是恢复上市。在股转系统,恢复盈利,符合重新上市要求才能申请,有下有上才能打通退市之门嘛。
4、能不能现在赶紧买一点?
不好意思,两个都早已经停牌了。
创智科技于2016年6月停止挂牌转让,也就是它首次提出重新上市的时候,停牌前价格为15.18元。
长航油运于2007年2月停止挂牌转让,停牌前价格为4.31元。
5、既然重新上市这条路已经打通,能不能去三板淘金?毕竟现在买,价格相当于原始股啊。
我们先来了解一下三板,分为新三板和老三板。
新三板要500万市值且两年炒股经验的门槛要求,比如43、83、87开头的是新三板股票。
400开头的是老三板股票,是原来主板市场退下来的股票,创智科技和长航油运都属于此类。
老三板开通有两种,如果你持有退市的股票申请开通,叫确权;还有一种是开通老三板权限,没有资金要求,需要带身份证去证券公司签协议。
老三板的交易规则:
1、净资产为负的公司每周一、三、五交易。其股票名称尾带3字,如:达尔曼3;
2、净资产为正的公司每周交易五次。其股票名称尾带5字,如:龙涤5;
3、不能按时披露年报的公司,每周只能在周五交易1次,其股票名称尾带1字,如:猴王1。
4、涨跌停板为5%。
5、交易股数与主板一样,都是1手为100股起买。
6、一次竞价,在收盘时只要有对手盘就成交,没有成交的钱就回到帐上。
如果老三板可以开户,能买,那要不要买呢?有句古话叫做“君子不立于危墙之下”,从过往来看,市场对退市股的炒作大都以失败告终,毕竟在A股集万千资源于一身时,都不能把企业经营好,退市后靠自身力量实现咸鱼翻身的可能性会有多大?答案不言而喻。
还有切记,创业板公司退市是一退到底,没有重新上市途径。比如创业板退市第一股欣泰电气,即属于一退到底,且其退市原因为欺诈发行,具有违法行为不可纠正、影响不可消除特征,在目前的制度框架下无法重新上市。
6、退市企业会不会想死灰复燃?
想是可以的,但需要从自身基本面和重新上市条件入手,逐条对照整顿,差距太远的、没有达标的还是不要想多了。这次两家公司也只是提岀申请,能否回A尚未确定。
7、在A股有这两家公司的受益股吗?
时报君查看了一下两家公司的前十大股东。创智科技的大股东永盛科技是新三板挂牌公司,其他股东多是创投、股权投资基金等,再说期停牌前价格高达15元多,获利空间还有多大?
长航油运的前十大股东多是央企巨头,银行就占了七席,然后还有长城资产和民生金融租赁。大股东是外运长航集团,在A股还有个兄弟公司叫长航凤凰。
不过,这两家公司能不能顺利回A还是个未知数,炒概念股可要悠着点儿。
8、还有哪些公司有机会?
截至目前,老三板共有59家挂牌公司,除了创智科技与长航油运之外,还有一些公司发布重新上市意向:
天创5表示,正与有关方面积极开展重新上市相关工作;
南洋5曾于2017年11月发布公告称,公司正与中介机构积极推进重新上市工作;首家主动退市公司国重装5也正在积极争取重新上市。
按照重新上市的两个基本指标:
最近3个会计年度扣非净利润为正
且累计超过3000万元
有以下公司符合标准,当然最终重新上市还需要进一步核对所有条件。

央企退市第一股、主动退市第一股、重大信息披露违法退市第一股、欺诈发行退市第一股……退市的鼓点越来越密,一批绩差股、僵尸股被请出市场,严把重新上市关、让符合重新上市条件的公司有合理回归路径也同样有意义。