【热点研报】 跨境电商迎重磅政策利好;数据要素又有大消息;鸿蒙将打开万亿产业新蓝海
1、跨境电商
主要逻辑:跨境电商迎政策利好
国务院常务会议审议通过《关于拓展跨境电商出口推进海外仓建设的意见》。会议指出,发展跨境电商、海外仓等外贸新业态,有利于促进外贸结构优化、规模稳定,有利于打造国际经济合作新优势。
国泰君安:《意见》是此前政策的一脉相承,印证政策支持跨境电商及海外仓力度持续提升。跨境出海仍具高景气度,关注海外仓布局及费用改善预期。主线一:品牌资产强、经营数据优,推荐安克创新、致欧科技、赛维时代;受美政策影响或相对轻,推荐小商品城、华凯易佰、焦点科技、吉宏股份等。主线二:出海领域的佼佼者,推荐名创优品、苏美达、米奥会展等。

2、数据要素
主要逻辑:24家数据交易机构发布互认互通倡议
5月24日,在数字中国建设峰会主论坛上,24家数据交易机构联合发布《数据交易机构互认互通倡议》,旨在提高数据流通和交易效率,降低合规流通和交易成本,激发数据要素市场活力。按照《倡议》,数据交易机构将在未来一段时间内推进数据产品“一地上架,全国互认”;数据需求“一地提出,全国响应”;数据交易“一套标准,全国共通”;参与主体“一地注册,全国互信”,推动构建统一开放、活跃高效的数据要素市场。
华金证券:“数据要素×”建设持续推进,政策端释放积极信号,或长效赋能数字经济发展,优质资产有望长效受益。建议关注:人民网、新华网、生意宝、中原传媒、吉视传媒、南方传媒、恺英网络、上海电影、华策影视、因赛集团、蓝色光标、浙版传媒、捷成股份、视觉中国等。

3、鸿蒙
主要逻辑:鸿蒙将打开万亿产业新蓝海
5月25日,由开源鸿蒙项目群工作委员会主办的OpenHarmony开发者大会2024在深圳召开。据了解,目前,开源鸿蒙有7500多名社区共建者,有47家成员单位和70家共建单位,代码量超过1.1亿行,拥有近600款软硬件产品。华为常务董事、终端业务董事长、智能汽车解决方案BU董事长余承东表示,鸿蒙将打开万亿元产业新蓝海。
民生证券:在全球科技产业博弈的大趋势下,芯片、操作系统等“根技术”的自主化已经是大势所趋。鸿蒙持续加速发展,“纯血鸿蒙”及相关生态持续丰富,且有望将PC作为下一个“主战场”,引领整个国产化生态加速前行。建议重点关注:鸿蒙底层技术与发行版开发核心参与者:软通动力、中国软件国际、拓维信息、润和软件、东方中科、新大陆、艾隆科技等;鸿蒙操作系统加密安全:吉大正元。

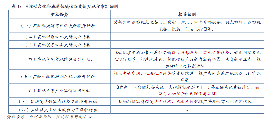
4、家电
主要逻辑:六部门推动文化和旅游领域设备更新
国家发展改革委5月24日消息,为贯彻落实党中央关于推动大规模设备更新和消费品以旧换新的决策部署,根据国务院印发的《推动大规模设备更新和消费品以旧换新行动方案》,国家发展改革委等六部门研究制定了《推动文化和旅游领域设备更新实施方案》。
信达证券:部分家电企业或受益于此次设备更新实施方案。建议关注拥有高清、超高清电视机、电视机顶盒产品的黑电企业海信视像、创维数字、TCL电子、兆驰股份等,建议关注拥有自主电影放映技术和设备产品的光峰科技,建议关注拥有央空品牌、提供环境整体解决方案的海信家电、美的集团、海尔智家,推荐关注提供冰雪场馆设备的冰山冷热。

5、覆铜板
主要逻辑:覆铜板价格持续大涨
日前,覆铜板龙头公司建滔积层板发涨价函称,由于覆铜板主要原材料铜价格大幅上涨,客户近期备货较多,公司5月份产能已经全部接满,迫于成本压力,故从即日新接单起,对相关板料提价5元/张-10元/张。
国盛证券:覆铜板行业将在上游价格提升,下游需求恢复的背景下,进入涨价周期。受益于良好的竞争格局和下游备货周期拉长,盈利能力有望逐步改善。建议关注行业龙头建滔积层板及建滔集团,以及A股龙头生益科技,弹性品种建议关注华正新材、南亚新材等。



















