
防范风险——17年信用债中期策略(海通债券姜超、周霞、朱征星、杜佳)
摘要:
上半年:供需两弱,跌跌不休。
上半年信用债绝对收益率继续大幅上行,信用利差低位回升。行业利差来看,各行业表现不一,采掘行业利差仍高而钢铁行业下行明显,有色行业利差分化而地产行业利差持续抬升。信用债供需两弱,一季度信用债季度净增量首次转负,二季度到期量较一季度约增加3000亿,信用债季度净增量转正难度较大;供给端取消发行潮频发,一季度取消发行规模超过1244亿元,4月单月取消规模就超过1300亿元。评级上调居多,城投关注资质。今年评级调整频率有所降低,且以上调为主,缘于对利润改善的确认;城投公司上调减少,且评级调整开始关注企业资质。现阶段评级调整仍会以上调为主,未来企业盈利改善或告一段落,应关注外部融资不畅对企业流动性带来的冲击。
信用资质国进民退,信用风险仍需警惕。
经营角度,供给侧改革国企受益更多,国企盈利改善远高于私企。融资角度,民企“融资难、融资贵”加剧,债券持续调整背景下,国企可以转向间接融资,寻求银行贷款,但民企对债券和非标融资依赖性较高,融资不畅将推升其信用风险。由于中上游国企盈利和现金流改善、供给侧改革仍在推进、防控金融风险下政府维护市场稳定动力强,超预期信用事件发生的概率降低,但在融资环境趋紧、严监管挤泡沫的大环境下,信用风险仍需高度警惕,尤其是对于信用资质较差的民营企业!
地产债短期尚可,隐忧渐显。
去年地产行业积累了大量的货币资金,故年内地产行业流动性压力不大,但如果地产销量回落、地产融资持续收紧,随着债务到期量增加,未来企业流动性将面临挑战。目前房企融资紧、成本上升已经出现,一是地产企业银行贷款、发行公司债的门槛已经提高,利率也已大幅上行。二是非标等融资方式占比上升,将推高地产企业整体融资成本。在此背景下,到期债务的偿付对销售回款的依赖程度上升,重点关注三四线销量。什么样的企业更容易出现流动性风险?第一,借助高杠杆激进拿地的房企,未来销售下滑会导致企业去化减慢,随着债务到期或将面临较大流动性压力;第二,短期债务占比较高的企业,即使未来地产调控力度弱化,但如果短期债务占比高,可能撑不到政策拐点;第三,融资渠道不畅的企业,特别是不符合房企债发行标准的企业。
城投债“信仰”远去,拐点已现。
短期来看,城投债提前偿还冲击暂缓。一是近期几个提前偿还案例都是按照估值偿还,形成较好的示范效应;二是市场大幅调整后按估值偿还的可能性在增大。但中长期来看,规范地方政府融资行为是一个持续的过程,很难再逆转,融资平台与政府信用切割是大势所趋,短期内城投债还有置换额度,但明年置换结束后,城投平台将依赖自身偿还债务,造血能力差、现金流紧张的城投平台很可能会暴露风险。市场表现来看,上半年城投收益率大幅上行,与产业债的利差逐渐缩窄;区域上东北地区城投债利差最高,北上广、福建、山东、浙江等省份城投债利差较低;上半年城投债平均利差上行幅度最高的几个省份是甘肃、河南、江西,而内蒙古、重庆上行幅度较小。
下半年:防守为上,防范风险。
1)金融去杠杆是慢变量,信用债首当其冲。今年货币政策持续偏紧,监管层坚定推动金融去杠杆。过去三年资管行业规模爆发式增长,信用债成最大赢家,信用利差持续压缩至低位,而未来伴随资管规模扩张受限甚至压缩,由于委外配置中信用债占比较高,信用债调整的时间和空间都将更大。2)信用债分化,高等级配置价值显现。历史经验看,高等级债券收益率高出贷款基准利率不会持续很久,中长期来看已经具有配置价值。但监管从严致市场风险偏好下降,此前一些通过绕开监管投资的高收益债券也有被清理的风险,低等级信用债需求下降。尽管AA短融中票到期收益率已经高出相应期限贷款基准利率约80BP;但是在上一轮债市调整中,AA等级中票收益率曾经高出同期限贷款利率100-110BP,低等级债券或还有较大调整空间。当前AAA企业债收益率基本处于历史中位数以上,而中低等级大部分处于1/4到1/2分位数之间,配置高等级的安全边际更高。3)信用债防守为上。从当前高低等级间和长短期限间利差虽然有所回升,但仍处于历史较低位置,长久期、中低等级品种仍有调整空间,在监管政策未落地、基本面未转向之前,可先配置中短久期高等级等防守型品种,等待债市转向信号。另外,仍需高度警惕信用风险,尤其是受经营和融资双面冲击的民营企业。绝对收益率回升后,信用债投资回归追求票息的本源,负债端较为稳定的资金可逐步配置。
以下是正文:
1. 上半年:供需两弱,跌跌不休
1.1. 收益率和信用利差大幅上行
信用债跌跌不休,绝对收益率持续上行。具体来看,3年期AAA级中票到期收益率从16年底的3.9%继续上行至目前的4.8%,AA+级收益率从4.2%上行到目前的5.2%,AA级收益率从4.5%上行至目前的5.6%,年初以来,3年期各等级中票收益率上行幅度均超过了100BP,且目前仍在调整中。
企业债到期收益率也在大幅抬升,5年期银行间固定利率企业债到期收益率(AAA)较去年底上行超过100BP,7年期银行间固定利率企业债到期收益率(AAA)上行超过80BP.

信用利差低位回升。截至5月底,3年期、5年期AAA中票信用利差分别在127BP和134BP左右,较年初均大幅上行20BP;3年期、5年期AA+中票信用利差分别在167BP和174BP左右,较年初均大幅上行28BP.

等级利差、期限利差均大幅走扩。近期高等级、短久期信用债券表现相对较好,期限利差和等级利差双双走扩。具体来看,截至5月末,3年期AA级与AAA级、5年期AA级与AAA级中票收益率之差均为70BP,较4月末大幅抬升20BP。期限利差来看,5月末5年期和3年期AAA中票的期限利差收于7BP,较4月末提升9BP;5年期和1年期AAA中票期限利差在23BP左右,较4月末抬升8BP.
中长期信用债财富指数普遍下跌。熊市中持有长久期债券的损失率要大于短久期。今年1-5月,中债信用债总财富指数(1年以下)共上涨1.52%,中债信用债总财富指数(1-3年)上涨幅度仅0.19%,但3年期以上中债信用债总财富指数今年以来的涨跌值全部为负,其中中债信用债总财富指数(10年以上)下跌了3.71%。
纯债基金表现受拖累。从业绩表现来看,今年1-5月,中长期纯债基金复权净值平均下跌了0.11%,其中封闭式中长期纯债基金下跌幅度较大,平均下跌了0.84%。
1.2. 行业利差走势分化
钢铁、煤炭行业利差回落。年初以来,钢铁、煤炭行业利差整体回落,5月份有加速缩窄的趋势。具体来看,截至5月底,AAA级、AA+级钢铁债信用利差平均为187BP、284BP,较4月底分别下行15BP和1BP.AAA级采掘行业信用利差平均为208BP,较4月末小幅下行9BP,AA+级、AA级采掘行业信用利差平均为358BP和455BP,较4月末小幅下行9BP和8BP.

5月煤炭、钢铁行业债券超额利差(行业信用利差与同评级中债信用利差之差)继续缩窄。截至5月底,钢铁行业AAA级中票超额利差约57BP,较上月下行了8BP;煤炭行业AAA级中票超额利差约77BP,较上月下行了2BP.
有色金属行业利差分化。AA+级有色金属行业利差在受宏桥事件影响冲高后,逐步回落,目前在339BP左右,较4月末下行了24BP;AAA级有色金属行业利差小幅走高,从1月末的182BP上行到184BP;AA级有色金属行业利差则小幅回落,从4月末的294BP下行到288BP.
房地产行业利差继续抬升。地产债券行业利差自去年调控后一直处于上行通道中,目前AAA级地产行业利差平均在172BP,AA+级地产行业利差在257BP,AA级地产行业利差在280BP左右,分别较4月末上行了6BP、2BP和8BP.

行业利差横向比较来看,采掘仍然是利差最高的行业,而钢铁行业利差已经有明显缩窄。近几年来,钢铁、煤炭债券平均利差一直是各行业中最高的,在今年1月份左右钢铁行业利差开始低于采掘行业,5月份钢铁行业利差继续大幅下行,截至5月底,AAA级钢铁行业利差已经低于化工和商业贸易;而采掘行业5月份行业利差也在下行,但目前仍是水平最高的行业。
除此之外,有色金属、房地产、建筑材料行业平均利差水平亦相对较高。公共事业仍旧是平均利差最低的行业,AAA级债券行业利差目前在130BP左右。
从AAA级行业利差变动来看,大部分行业都在下行,钢铁行业是下行幅度最大的行业,下行幅度接近15BP,其次是休闲服务、建筑装饰、医药生物、交通运输。而商业贸易是上行幅度最大行业,上行幅度接近10BP;其次是房地产和有色金属,但有色金属行业上行幅度非常小,仅上行不到2BP.

从AA+级行业利差变动来看,涨跌参半,有色金属行业是下行幅度最大的行业,下行幅度接近25BP,主要因为之前受宏桥事件的冲击,目前高位回落;其他利差下行的行业还有食品饮料、交通运输、采掘、建筑材料、机械设备等,大部分属于周期性行业。而综合行业是上行幅度最大行业,上行幅度接近25BP,其次是建筑装饰,上行幅度也超过了15BP;其他利差上行的行业还有医药生物、化工、公共事业、商业贸易、房地产等。
从AA级行业利差变动来看,大部分行业都在上行,商业贸易上行幅度仍旧很大,医药生物、食品饮料等行业利差上行幅度也比较大,其中AA级医药生物行业利差上行幅度超过了40BP.5月钢铁、有色金属、综合、采掘、建筑装饰行业AA级债券利差有所下行,但下行幅度均在10BP以内。
各个等级行业利差对比来看,商业贸易、房地产行业利差普遍上行,采掘、钢铁、建筑材料行业利差普遍下行,而其他行业的行业利差则呈现等级分化的状态,比如化工行业除了AAA级债券利差平均下行外,AA+和AA等级行业利差均上行。

1.3. 供需两弱,取消发行潮频发
信用债供给减少。今年一季度信用债季度净增量首次转负,4月份企业出于避免补年报等因素集中发行,发行量有所回升,但净融资额仍仅约500亿;5月信用债总发行量为2209亿,而信用债偿还量5171亿,净增量为-2962亿元。严监管下信用债需求难有起色,而二季度到期量较一季度增加约3000亿,信用债季度净增量转正难度较大。
分券种来看,企业债、公司债缩量最明显,短融成主要发行种类。具体来看,公司债16年1季度发行量为8448亿元,17年1季度仅为2036亿元,不及去年的1/4;企业债1季度仅发行198亿元,几乎是去年1季度1918亿元发行量的1/10。短融保持着1000-2000亿元的月度发行量,但也比去年同比减少了一半左右。

取消发行潮不断。今年以来信用债取消发行规模大增,1季度取消发行规模超过1244亿元,涉及154只主要品种信用债;4月份取消发行规模更是达到了1315亿元,涉及147只主要品种信用债。与去年4月份取消潮由信用风险和无序违约担忧导致的不同,本轮是资金面与监管趋严下债市大幅调整导致,信用风险因素不明显。
取消发行债券以低等级为主。具体来看,1-5月取消发行债券中,AAA级债券只数仅占29%;AA+级债券只数占比为26%,AA级占比29%。从发行人主体评级来看,AAA级发行人占比为23%,AA+级占到28%,AA级占到47%。作为参照,在全部存量信用债中,AAA级债券是占比最高的,达到42%,AA+和AA级债券占比分别为18%,因此比较来看,取消发行债券以低等级为主。
什么样的企业更可能取消发行?
行业来看,建筑业是取消发行主力,今年前5个月取消规模达到685亿元,占比达到21%;综合、制造业、交运、地产也是取消发行较多的行业,取消规模均在420-500亿元之间,合计占比达到56%。行业分布上与存量信用债的行业结构基本一致,相比较而言,建筑业、房地产取消发行的占比稍高,采矿业稍低。
从企业性质来看,七成为地方国有企业,今年前5个月取消规模达到2218亿元;还有13%是央企,取消规模达到415亿元。民营企业发行人取消规模达到338亿元,占所有取消规模的11%。
债市调整下取消发行增多,一是一级市场发行利率走高后,发行人因不愿承受高成本而取消发行计划,这部分发行人更可能是评级较高的国有企业,放弃债券融资后可以转向贷款等其他融资渠道;二是发行人愿意以高成本进行债券融资,但债券需求寡淡而发行失败。
此外,还有很多有发债计划的发行人被主承劝退,这部分债券发行计划没到需要发布公告的环节,因此实际取消规模在我们统计的规模之上。这一点可以从债券净融资额的减少得到印证。
供给减少下信用债需求亦走弱。从中债登和上清所的托管量数据来看,广义基金仍是信用债的投资大户,但年初以来基金增持信用债放缓。具体来看,4月广义基金增持企业债、中票339亿,环比较少551亿,连续第二个月增持量大幅放缓;同时减持短融超短融300多亿。
保险仍未入场,银行开始增持。4月保险公司减持企业债、中票短融共236亿,连续第8个月净减持。而4月商业银行增持信用债,三类信用债增量从3月份的净减持620亿转为增持420亿。

1.4. 评级上调居多,城投逻辑生变
1.4.1.评级上调居多
调整频率同比降低,且评级上调企业居多。同去年相比,今年评级调整发生的频率有所降低,而且评级上调的占比有显著增加,这与我们2季度策略报中的预判一致。具体来看,今年前5个月评级上调企业有84家,下调企业只有31家;而16年前5个月评级上调的企业有105家,下调企业有78家,从绝对数量上看,今年评级调整发生的频率同比降低。
从结构上来看,虽然评级上调的企业在数量上减少了,但是占比却大幅提高,相应的,评级下调的企业不管是数量上还是占比上,均较16年同期大幅减少。

1.4.2. 评级调整特征
城投公司评级上调减少。从以往经验来看,城投公司多以评级上调为主,比如在2015年、2016年发生评级调整的城投公司中,近90%是评级上调;从数量上看,2015年、2016年分别有112和125家城投公司主体评级上调,占当年所有评级上调企业的33%和44%。
但2017年1-5月仅有20家城投公司发生评级调整;在84家主体评级上调企业中,只有18家是城投公司。城投公司评级调整活跃度降低、评级上调主体减少。

国有企业仍是评级调整主力。评级上调仍旧偏好国企,具体来看,1-5月84家主体评级上调企业中,除去18家城投企业,还有26家地方国有企业以及7家央企;此外,民营企业共有29家,公众企业、外商独资各有1家,外资企业3家。评级下调企业中下调比例最高的也为地方国有企业,除去2家城投企业外,还有19家地方国有企业,主要分布在化工和机械行业;民营企业只有8家。
地产、钢铁发行人评级上调较多,化工行业个体分化。29家主体评级下调的产业债发行人中有5家来自化工行业,5家来自机械设备行业,3家来自采掘行业,公用事业、综合行业也各有2家。相比之下,化工和机械行业出现评级下调的企业较多,机械行业下调的企业主要是太原重型机械集团和沈阳机床集团及其子公司;化工行业评级下调企业分别有柳州化工、内蒙古博源、湖北宜化、山西阳煤化工以及翔鹭石化。
主体评级上调的产业债发行人中,地产行业发行人最多达8家,钢铁、建筑装饰、化工、商业贸易行业各有5家,采掘、传媒、电子、非银、综合各有3家,其他涉及的行业还有电气设备、电子、交运等。

1.4.3. 评级调整原因
1)产业债发行人
评级上调是对利润改善的确认。受整体经济不景气、信用事件频发的影响,16年主体评级下调数量大幅增加,产能过剩行业成下调重灾区。16年下半年在经济去杠杆、供给侧改革政策驱动下,工业经济增速回升,企业盈利整体改善。随着企业年报的陆续公布,信用评级也会对利润的改善给予确认,从而出现评级上调的增多。
从评级调整企业的利润增长情况来看,评级上调企业平均利润增长率较高,16年净利润同比增速的中位数在50%左右;44家评级上调且公布16年年报的发债主体中,有18家净利润增速超过100%。
具体到个体层面,企业盈利能力提升的原因有诸多方面,行业景气度回暖带来产品价格及下游需求提升等;成本下降或生产效率提高带来的节约效应;企业市场竞争力增强,市场占有率提高等。比如新城控股集团股份有限公司评级上调是由于其销售业绩大幅增长,行业排名地位巩固,且项目储备充裕、区域分布更趋均衡。马鞍山钢铁股份有限公司本次展望调整主要基于钢材市场回暖以及公司开展各项降本增效工作后,盈利能力大幅好转。淮北矿业股份有限公司展望上调是由于煤炭行业亏损状况明显改善,公司仍是华东地区最大的炼焦煤生产企业之一,盈利能力有所改善。

评级下调的主体有各种各样的原因,但持续亏损、负债率高、流动性压力大是这些企业的共同特征。
从评级调整企业的利润增长情况来看,下调企业普遍大幅负增。目前公布16年年报的发债主体中只有两家在16年实现净利润的小幅增长,其他均为大幅亏损;比如山西阳煤化工16年净亏损超过11个亿,安源煤业净亏损超过20.5亿,湖北宜化净亏损12.5个亿。
从资产负债率情况来看,截至15年底,评级被下调的企业资产负债率平均为75%;部分企业尚未公布16年年报,但根据已公布年报企业的数据来看,绝大部分较15年继续提高,比如珠海中富实业资产负债率较15年底增加了15%,柳州化工增加了17%,安源煤业增加了13%,资产负债率的快速增加削弱了企业的偿债能力。
2)城投债发行人
城投公司信用评级与地方政府信用仍有挂钩。部分城投公司上调是因为地方经济和财政收入有了较快增长,或者有较强的地方政府支持。比如今年评级上调的桐乡城建,上调主因是桐乡市经济规模和财政实力继续保持增长;巢湖城建评级上调是因为公司作为巢湖市基础设施建设最大的平台,在资产划转及资金补贴等方面获得巢湖市政府大力支持,同时公司主营业务发展稳定。
城投公司评级调整开始关注企业自身资质。比如金港资产主体评级上调的主要原因是上市子公司资产质量较好,未来政策物流园或成为新的利润增长点;吴江经济技术开发区发展总公司主体评级上调的主要原因是公司剥离经营风险较大的供应链金融业务;东莞发展主体评级上调主要系公司路产质量高,业务增长较快,主营业务有望进一步做大做强。

1.4.4. 评级调整展望
现阶段的评级以上调为主。宏观经济环境、行业景气度、区域经济环境、企业自身状况是影响企业信用评级的几个重要因素。16年在经济去杠杆、供给侧改革等政策驱动下,工业经济增速回升,企业盈利整体改善,信用基本面已经有较大提升。信用评级调整会对基本面改善有一个确认,因而今年发债企业评级上调占比应较16年显著增加。
信用风险尚处在可控范围之内。截至目前,今年尚没有爆发预期外的债券违约事件,4月初山东部分民企的债务风险暴露,但在政府及时协调、救助下事件也逐渐平息,总体来看信用风险尚处在可控范围内。
关注未来企业流动性压力。16年经济去杠杆之后,市场迎来了“金融去杠杆”的监管年,防风险任务下稳增长可能不会像去年那样发力,企业盈利改善或告一段落;而在信用融资收紧的环境下,应关注外部融资不畅对企业流动性带来的冲击。
2. 信用资质国进民退
2.1. 经营角度,供给侧改革国企受益更多
去年大刀阔斧推进的供给侧改革,在控制了相关行业产能的同时也造成了利润在行业间、不同性质企业间的再分配。
利润在上下游再分配。供给侧改革主要改的是煤炭、钢铁、有色等严重过剩的行业,在缩减产能的同时出现了相关产品价格(特别是黑色系价格)大幅涨价的现象,而这些行业的产品价格又与各行各业原材料息息相关。部分议价能力不强的中下游行业,产品缺乏涨价基础,但成本又在上升,因而利润受到挤压,供给侧改革导致利润在上下游之间再分配。
利润在国企、民企间再分配。从行业企业结构看,上游行业诸如采掘、钢铁、有色行业,龙头多为国企;下游行业诸如纺织服装、轻工制造、医药生物等则以民营企业为主,竞争较为充分。因此,在上下游受益不均的同时,利润也在国企、民企间进行了再分配,民营企业显然是受到挤压的那一端。
近期国企盈利增速远高于私企。根据统计局的数据,16年四季度,规模以上企业中,国企利润总额同比增速为20.4%,是各类型企业中最高的,其次是外企和股份制企业,私营企业利润增速仅为2.1%。2017年1季度,规模以上企业中,国企实现营业收入和利润总额同比增速分别为18.2%和70.5%,私营企业实现营业收入和利润总额同比增速仅有12.8%和15.9%,股份制企业也仅有15.2%和30.2%,均远低于国有企业。

行业层面来看,超过一半的利润增量来自于采矿、黑色金属、有色等供给侧改革相关行业。具体来看,统计局统计的规模以上工业企业中,采矿业总利润由去年1季度亏损79.7亿元转为今年1季度盈利1228.8亿元,占规模以上工业企业利润总额的7.2%,利润增量则占到了35.4%。17年1季度黑色金属冶炼级压延加工业、有色金属冶炼及压延加工业分别实现利润657.1亿元和459.6亿元,同比均成倍增长,合计利润增量是总额的20%。
中下游行业中除了通用/专用设备制造、仪器仪表、汽车等行业1季度利润同比增速较高外,其他行业利润增速均较慢。而烟草和电力、热力、燃气和水供应行业由于成本上涨但价格调整缓慢,行业利润出现了负增长。

对上市公司数据分析的结论也是一致的。我们利用上市公司的数据统计了各行业16年四季度营业收入与营业成本同比增速之差,发现钢铁行业表现抢眼,行业营业收入增速与营业成本增速之差高达24%,其次是有色、国防、建筑材料,增速差都在4%以上,采掘行业也在2%左右,而这些行业多少都受益于供给侧改革;营业成本增速反超营业收入的行业,主要是食品饮料、纺织服装、机械设备、传媒、电气设备等下游行业,公共事业行业营业成本增速要高出收入增速16个百分点。
具体到微观企业层面,我们统计了16年四季度不同行业中营业收入增速高于成本增速的上市公司家数占比,钢铁、有色、采掘行业排前三,有75%的钢铁上市公司营业收入增速高于营业成本增速,有67%的采掘行业上市公司营业收入增速高于营业成本增速,71%的有色金属上市公司营业收入增速高于成本增速。
2.2. 融资角度,民企“融资难、融资贵”加剧2.2.1. 民企依赖市场化融资
计算机、传媒、纺织服装、医药生物、食品饮料行业的民营企业普遍具有高债券融资比例的特点,这些行业的平均资产负债率均在55%以下,应付债券占有息负债的平均比值在35%以上,虽然杠杆率普遍不高,但对债券融资的依赖较高,债券利率的上行将显著增加其融资成本。
其他行业民企债券融资依赖度多在20%-30%。其中,汽车、地产、机械设备民企债券融资平均比例在30%左右,依赖度相对较高;地产、钢铁、交运民企资产负债率最高,平均值均接近或超过70%。

2.2.2. 融资成本已大幅上行
债市大幅调整时期,民营企业债券发行量仍覆盖了到期量。从净融资额来看,受债市调整和监管升级影响,16年12月-17年2月信用债净融资连续3个月为负,主要品种(中票、短融、公司债、企业债、定向工具)信用债净融资累计减少超过4000亿元。但单独从民营企业融资变动来看,在这3个月间,其债券的发行量还是覆盖了到期量,净融资额一直在零值以上。
3月民营企业债券净融资率先回暖。17年3月信用债净融资小幅转正,民营企业是主要推动方,当月债券发行额超过810亿元,净融资接近300亿元;地方国有企业向来是信用债融资主力,但3月份净融资额只有131亿元,远低于民企;央企信用债净融资额还是为负,净融出196亿。
民营企业在债市大幅调整的时期,发行债券规模仍能覆盖到期量;在调整稍缓的3月份,债券净融资就恢复到较高水平,都反映出民营企业债券融资的需求更为迫切。

金融市场加息,债券发行成本上行。自16年下半年以来,央行货币政策逐渐趋紧,今年一季度央行在金融市场多次上调操作利率,引导资金成本继续抬升。受此影响,债券市场也结束了13年以来的大牛市,利率大幅上行。相较去年,今年主要信用债品种发行利率均值明显上移,4月以来短融发行成本平均值为4.67%,3-7年期中票发行成本平均值为5.2%,较去年4月分别上行了约1.5个百分点和1.3个百分点,较16年12月也已经分别上行了约60BP和90BP,企业债券融资成本抬升。
民企融资成本增加,债务负担加重。债券融资成本上行或受限的情况下,国企可以较容易地转向间接融资,寻求银行贷款。但是对民营企业来讲,获得银行更多的贷款存在困难,不得不继续发债以滚动债务,承担了利率上行的成本,由于民企对债券融资的依赖度较高,发行成本的上行将显著增加企业财务负担。

2.3. 信用风险仍需警惕
对今年信用风险,我们认为超预期信用风险会下降。由于中上游国企盈利和现金流改善、供给侧改革仍在推进,而且“债转股”也能化解部分企业的债务负担,所以国企、央企信用违约的风险是下降的。此外,防控金融风险下政府维护市场稳定动力强。今年超预期信用事件发生的概率降低,像16年4月份那样由信用风险引发股债调整的可能性不大。
但在融资环境趋紧、严监管挤泡沫的大环境下,信用风险仍需高度警惕,尤其是对于信用资质较差的民营企业!政府防控金融风险≠信用风险无忧,金融去杠杆下货币环境难有改观,企业整体融资环境趋紧,在此背景下政府维护市场稳定难度较大。此外,企业间分化加剧,监管层强力防风险会导致银行进一步降低风险偏好,不利中小企业,而且对于风险企业银监会强调分类处置,对中小民营企业的支持力度可能不大。因此我们还是提示民企信用风险,尤其是流动性管理较差的企业。
融资不畅推升民企风险。严监管下信用债需求难有起色,且债券收益率已经大幅高于贷款,债券融资难融资贵将进一步加剧。而在金融监管趋严背景下,非标需求也将下降,4月份社融数据显示非标融资明显萎缩,而民企融资主要依靠债券、非标等市场化融资,融资不畅将推升其信用风险。
3. 房地产行业:短期尚可,隐忧渐显
3.1. 在手资金规模增长,短期偿债能力改善
当前地产企业在手资金较为充足。我们跟踪的房地产行业存量非城投债样本中,74家已披露年报的发行人(其中有10家港股上市公司,以下简称“样本”)16年年报数据显示,近9成企业实现了货币资金规模的同比增长,仅9家企业货币资金规模同比下跌,行业平均货币资金规模同比大幅增长62.23%,企业在手资金较为充足。
此外,货币资金对短期债务的覆盖率改善。在我们关注的样本中,62家企业货币资金对短期债务的覆盖率较15年有所提升。从整体上看,16年全部样本货币资金对短期债务覆盖率的中位数为1.59,比15年0.96的水平大幅提升63个百分比。从结构上看,样本中货币资金对短期债务的覆盖率为3倍以上的企业占比25%,覆盖率介于1-3倍之间的企业占比51%,另有24%的企业该比率不足1,与去年同期相比货币资金对短期债务的覆盖程度大幅提高。

现金积累主因销售回款增长。根据上市公司披露的年报数据,2016年上市房企销售商品、提供劳务收到的现金普遍大幅提高,从我们统计的65家A股发债上市房企来看,有超过七成的公司16年销售回款增速在20%以上,其中超过1/4的公司销售回款增速超过60%。
此外,16年融资较为宽松也推动了地产企业现金的积累和负债结构的改善。从上市公司数据来看,大部分企业筹资活动现金流为正,65家公司中有38家公司筹资活动现金流净额较15年增加、42家筹资活动现金流为正。在23家筹资活动现金流为负的公司中,除了京能置业,其他22家的自由现金流全部为正,且有17家公司的(自由现金流+筹资现金流)为正,实现现金流的净流入。

债务负担较15年有所降低。我们跟踪的样本中,16年扣除预收账款的资产负债率较15年同期下降的有41家,行业平均资产负债率为55.83%,较15年57.67%的水平下降1.84个百分点。与此同时,样本总体16年有息负债率为36.66%,较15年同期下降1.81%。地产企业杠杆率下行,债务负担降低。
短期债务占比降低,债务结构改善。从披露的年报数据来看,样本总体16年短期债务占总债务的比重算数平均值为23.60%,与15年相比下降了8.72%,企业短期债务负担下降。债务结构改善主因债券大量发行,较长期限债券替代短期借款。从上市发债房企数据来看,2016年地产公司超过1年期的应付债券规模快速攀升,总规模较15年翻倍。而短期借款规模则略有回落,说明地产企业在大量发行债券的时候,既扩充了总负债规模,又对短期借款形成一定的替代,最终使得债务结构有了数据上的改善。
3.2. 可持续性堪忧,更依赖销售回款3.2.1. 内外部现金流减少
地产销量下滑、融资收紧后现金流可持续性存疑。今年二季度以来地产销量同比增速持续下滑,4月全国商品房销售面积同比增速大跌至7.7%,全年来看,今年地产销量较去年大概率下滑,意味着房地产企业未来销售回款的速度会回落,由于销量和销售回款之间有时滞,销量拖累回款会在今年下半年或者明年显现出来。
另一方面,地产融资持续收紧下,地产企业筹资现金流减少。从地产行业债券融资量来看,16年地产债发行量在1.1万亿左右,而偿还量只有0.07万亿,净融资超过1万亿,极大地支持了地产企业的融资。然而17年1季度地产企业净融资额仅为355亿元,同比减少90%还多,地产融资收紧下,17年企业筹资现金流会大幅减少。
虽然部分地产企业可以转向银行间市场和非标融资,但中票发行门槛较公司债高,且后续也可能面临融资政策的收紧。由于金融监管加强,非标需求端将受到制约,从而限制发行量的上升。
从偿还能力上看,短期无忧,但明年以后企业现金流将面临较大挑战。去年地产行业积累了大量的货币资金,货币资金对短期债务的覆盖程度处于历史高位水平,故年内地产行业流动性压力不大,但如果地产销量回落并持续,明年以后随着债务到期量增加,企业流动性将面临较大的挑战。
3.2.2. 融资成本将大幅上升
从融资成本来看,地产债券发行利率大幅提升。地产企业债券融资快速攀升,主要与15年新公司债发债门槛降低以及发债利率持续下行有关,现在公司债发债门槛提高,发债利率也有了大幅回升。据我们的统计,15年到16年中地产公司债发行利率从6%-7%的高位一路下行,但10月份以后发行利率拐头向上,到16年12月份地产公司债的平均发行利率已经回升到6%左右;中票的发行利率趋势也是如此,15年地产公司发行中票的平均利率在5.5%左右,16年一度降到3.5%,但近期也是拐头上行,今年5月份在6.1%左右。

非标和海外融资等高成本融资占比上升.以集合信托为例,根据用益信托网的统计,16年1-4季度房地产集合信托发行规模分别为453亿、628亿、677亿和817亿,16年4季度同比增速达到54%;17年1季度地产集合信托发行规模达到629亿,同比增速超过38%。从产品的平均年收益率来看,目前投向房地产的集合信托产品平均收益率在6.8%左右,高点的能达到7%-8%。未来如果地产企业寻求信托融资的需求进一步增加,还有可能推动信托融资成本的进一步上行。
除了国内的融资渠道,有条件的企业还在寻求海外融资。根据彭博统计的数据,17年1季度内地房企共成功发行海外债券21只,累计金额达到89亿美元,是16年四季度的2倍,仅比13年四季度的历史高峰少了2亿美元。
但海外债融资成本也在上升。在全球流动性边际趋紧背景下,海外债券融资成本也趋于上行。微观层面来看,比如万科在16年12月发行的3年期美元票据,票息为3.95%,融资成本比9月份发行的5年期、票息2.95%的美元票据上行不少;绿地在16年9月和12月份都发过3年期的美元债,12月份的票息是4.38%,远高于9月份发行的3.5%。另外恒大在17年3月底发行了一期7年期的美元债,票息高达9.5%,同月发行的5年期美元债票息也有8.25%,如果加上汇率对冲成本,融资成本将在10%以上。

3.3. 销售回款重要性提高
偿付对销售回款的依赖程度上升。自去年公司债分类监管、地产企业融资收紧以来已经有半年的时间,地产企业外部筹资现金流已经有了大幅的回落。根据上市公司年报整理的四季度筹资现金流数据,64家发债A股上市公司中有36家筹资现金流出现了净流出,其中有17家公司在17年一季度筹资现金流继续净流出。债务到期后,借新还旧受制于债券发行政策,难以依靠外部融资,偿付对销售回款的依赖程度上升。
历史上看,出问题的企业基本都是销售出了问题。2011年地产调控期间,有一批地产企业出现了流动性危机,前期大量投资、囤积库存是危机的产生的原因,但后期销售的不畅是危机爆发的导火索,比如嘉凯城,当年在融资收紧的同时,旗下高端项目销量不畅、存货高企,导致回款压力大,最终资金链断裂;同时期的绿城也是备受销售不畅的“折磨”,一方面是地产调控下融资渠道受阻,另一方面低迷的销售使得资金回笼情况远低于预期,不得不变卖项目“断臂求生”。
年初以来三四线地产销量有明显的回升,存货中三四线比重较多的企业,可抓住时机消化库存、缓解去化压力,但如果三四线销售好转不可持续,热点城市又受限于限贷限购,房企未来还是会面临较大的流动性风险,需密切关注三四线城市销量状况。
3.4. 什么样的企业更易引发流动性风险
3.4.1. 激进拿地的中小型企业
根据中原地产统计,16年全国共计228宗地王,其中拿地最激进的19家房企合计拿地金额7013亿,合计建筑面积为10338万平方米,平均拿地成本为6783元每平方米,相比2015年标杆房企的平均拿地成本大幅增长52.8个百分点。
16年国庆节期间,包括北京、广州、深圳在内的20个一二线城市先后发布楼市调控政策,宣告了新一轮楼市限购、限贷政策的重启。在16年房地产小周期的高位借助高杠杆激进拿地的房企或将面临楼盘去化减慢的压力。在此,需重点关注2016年激进拿地的企业中,扣除预收账款后的资产负债率同比增幅较大的企业,特别是其中的中小型房企,如信达地产、禹洲地产、中粮地产等。此外,融信地产虽然2016年资产负债率同比下降,但由于其拿地激进,亦需进一步关注其流动性情况。

3.4.2. 短期流动性压力较大
从短期偿债压力的角度来看,短期债务/总债务较高的企业,由于其短期内债务偿付的压力大,因而对销售回款、外部筹资的依赖更高,更易受到楼市调整的影响。此外,从短期偿债能力的角度来看,货币资金对短期债务的覆盖率越高,表明企业短期债务偿付能力越强。因而,短期债务占比较高且货币资金对短期债务覆盖率低的企业更易出现流动性风险.
根据以上判断标准,我们对所有披露了16年财报数据的房地产业存续债券发行人进行了筛选,短期债务/总债务的中位数为24%。短期债务占比高于中位数的发行人中,货币资金对短期债务覆盖率最低的5家企业依次为中国国贸、云南城投、京投发展、中国铁建和金桥集团。
3.4.3. 融资渠道不畅的企业
通常情况下房企融资主要有银行贷款、发行债券和其他(非标、夹层融资等)三类,银行对房地产企业贷款一直较为谨慎,在目前降杠杆政策下,将更为严格;金融监管趋严下非标融资受限。而过去两年增量最快、到期量集中的为债券,此处重点对房地产企业的债券融资渠道进行分析,房地产企业债券融资主要依靠债务融资工具和公司债,具体来看:
1)债务融资工具
交易商协会对债务融资工具融资的准入标准定义范围较为宽泛,通常考虑发行人主体评级是否为AA级及以上,发行人是否为上市公司或中央地方国企。因而,主体评级AA级以下,或发行人为未上市企业且不属于以房地产为主业的央企、地方房地产类国企的,发行债务融资工具的难度将比较大。
根据公司债的分类监管方案,房地产公司债发行门槛较协会债务融资工具要宽松(虽然目前由于监管过严,房企公司债仍处于半停滞状态),不能发公司债的一般也很难通过中票等融资,因此接下来我们重点分析不符合公司债发行门槛的企业:
2)公司债
16年下半年,证监会、上交所陆续发布了针对房地产业公司债的分类监管方案,要求根据基础指标和综合指标对已发行债券的房地产企业进行审核,依据符合基础指标和不符合基础指标评定为正常类、关注类和风险类企业,关注类企业发债将受到进一步严格审核,风险类企业发债将变得更加困难。
相比于债务融资工具,公司债的准入标准有所放宽,部分大型优质非上市民营企业也被纳入发债主体范围(此处特指中国房地产业协会排名前100名的其他民营非上市企业).其中,风险比较高的是现有存续债的发行人中,不符合公司债发行资质(不满足基础指标)的企业和符合公司债发行资质但是属于公司债分类监管标准中关注类、风险类的企业,以上两类企业未来资金募集难度、成本将大大提升,这部分企业风险需要重点关注。分别来看:

第一,不符合资质的存续债券发行人。公司债分级管理方案要求公司债的发行人须为境内外上市房企、以房地产为主业的央企、地方房地产类国企和中国房地产业协会排名前100名的其他民营非上市企业,而且主体评级AA及以上并能够严格执行国家房地产政策和市场调控。据此要求,我们对现有房地产存续债发行人进行了筛选,在257个发行人中共有103家不符合公司债基础指标,后续或无法通过发行公司债进行融资,此外,由于协会房地产债发行门槛更高,以上企业也无法通过发行债务融资工具进行融资。这103家企业中,主体评级低于AA级或缺少主体评级的占到51家,剩余52家则因主体资格不满足。
第二,符合准入标准但属于分类监管方案中的关注、风险类。符合基础指标的企业中,正常类企业发行债券受到影响较小,列入关注类企业需要在募集说明书中进一步披露更为详实的财务指标;对于风险类企业,上交所要求主承销商严格控制风险措施,审慎承接相关项目。154家满足公司债基础指标的房地产业存续债发行人中,105家正常类,41家关注类,8家风险类。
3.5. 行业利差持续上行,企业分化或加剧
今年以来,不同评级地产债的信用利差继续上行。截至5月底AAA级地产行业利差平均在172BP,AA+级地产行业利差在257BP,AA级地产行业利差在280BP左右。从上行幅度来看,今年以来AAA和AA+级地产中票平均利差均上行了30BP左右,AA级地产中票利差上行幅度不大,与高等级地产债之间的利差有所缩窄。
未来分化将加剧,高低等级利差趋扩。未来房企基本面将因融资能力的不同而进一步分化,高低等级地产债之间的利差将有走扩趋势。
4. 城投债:信仰远去,拐点已现
4.1. 信用切割大势所趋
近期六部委进一步规范地方融资。5月3日财政部、发改委、央行、银监会、证监会、司法部等六部委联合发布《进一步规范地方府举债融资行为的通知》(简称50号文)。从内容上看,50号文是43号文(《国务院关于加强地方政府性债务管理的意见》)和88号文(《地方政府性债务风险应急处置预案》)的延伸和细化,总的精神还是要规范地方融资行为、化解地方政府债务风险;具体内容包括开展地方政府融资担保清理整改工作,加强融资平台管理、促进融资平台转型,规范PPP模式融资,健全地方政府举债融资机制,建立跨部门联合监测和防控机制以及推进信息公开等。
中长期来看,规范地方政府融资行为是一个持续的过程,很难再逆转,融资平台与政府信用切割是大势所趋。

4.2. 短期无忧,长期堪忧
自88号文提出非政府债券类的政府债务要在规定期限内置换,已经有多只城投债尝试进行提前偿还,首单顺利落地的是“12伊旗城投债”,最终以面值赎回但兑付价格仍高于市场估值;4月底“14富阳债02”亦顺利提前偿付,以中债估值到期收益率对应净价置换。“13汝城水电债”亦公告拟按市场估值提前偿付,26日召开持有人会议,若顺利通过,则可能会增大未来城投债提前置换的发生频率。
短期来看,城投债提前偿还冲击暂缓。一是近期几个提前偿还案例都是按照估值偿还,形成较好的示范效应。二是市场大幅调整,按市场估值偿还的可能性在增大。
但中长期来看,地方融资监管加强是必然趋势,城投信仰在逐渐消退,估值会向产业债靠近。短期内城投债还有置换额度,但明年置换结束后,城投平台将依赖自身偿还债务,造血能力差、现金流紧张的城投平台很可能会暴露风险。
4.3. 城投债利差分析
4.3.1. 城投债利差大幅抬升
城投债收益率上行,利差抬升。去年下半年以来,城投债收益率快速上行,城投债信用利差亦持续走高。截至5月底,AAA级城投中票利差在150BP左右,AA+和AA级城投中票利差现在在180BP和220BP左右,较年初上行了超过45BP和60BP.

城投债-产业债利差转正。城投债取得相对于产业债的超额收益分为两个阶段:一是14年以前,市场对其风险的担忧导致高票息;二是15年二季度至16年二季度,产业债违约风险暴露后其安全性凸显,收益率大幅下行,城投债与产业债之间的利差由正转负,AA+级最低到-80BP。而从16年三季度起,产业债信用风险暂缓,融资平台信用风险上升,城投产业利差逐渐上行,截至5月底,AAA级城投-产业债利差已经在零值附近,AA+、AA级城投-产业债利差已由最低点上行至-30~-40BP左右。
4.3.2. 区域利差有迹可循
我们计算了分省份城投债的平均利差水平,发现不同地区城投债平均利差水平相差较大,各地区AAA级城投债利差分布在140BP-220BP,最大相差接近75BP;AA级城投债利差分布在190BP-295BP,最大相差也超过65BP.
具体来看,东北地区城投债利差水平最高。截至5月底,吉林省AAA级城投债平均利差在215BP左右,AA级城投债平均利差295BP,在各省份中是最高的;黑龙江和辽宁AA级城投债平均利差也在270BP左右。近年来,东北三省的GDP增速和财政收入增速持续垫底,16年吉林、黑龙江、辽宁GDP增速分别为4%、2%和-23%,财政收入增速分别为3%、-1%、3%,均远低于全国平均水平。而且近两年东北地区信用风险频发,对区域债券估值有不利的影响。
AAA级城投债中云南、贵州、广西城投债利差水平偏高,比如云城投的两期债券:16云城投MTN001和云城投企业债,剩余期限均接近4年,中债最新估值分别为6.1%和5.9%,对应国债利差分别为2.47%和2.28%,高于同级别产业债超过100BP.AA级城投债中甘肃、重庆、河北、贵州、江西、山西等省份的城投债利差也相对较高。

年初以来各地区城投债利差水平普遍走高,内蒙古上行幅度最小。今年1-5月AA级城投债平均利差上行幅度靠前的几个省份分别有甘肃、江西、河南,上行幅度均超过50BP;内蒙古地区城投债平均利差上行幅度最小,今年前5个月利差水平仅上行16BP.
5. 下半年:熊路漫漫,分化加剧
5.1. 金融去杠杆是慢变量
货币政策趋紧,金融市场加息。从去年8月底以来,央行的货币政策逐步从偏宽松转向偏紧,去年央行“锁短放长”,开启14天和28天逆回购,变相抬高资金成本,进入17年已经开始在金融市场加息,一季度央行多次上调MLF、逆回购、SLF利率,抬高资金成本,货币市场利率中枢逐渐上移。今年政府工作报告给M2增速定的目标是12%,比2016年下调了1%,也是想给市场传递货币政策从宽松回归稳健的信号。
金融去杠杆,信用创造下降。过去几年金融机构一直走在加杠杆的路上,许多中小型银行借助同业存单的发行扩张负债规模,又通过大量配置同业资产和非标追逐利润,导致了金融体系内杠杆的不断积累。据我们统计,小型银行的总资产增速从15年初的20%上升至16年的接近30%,中型银行从15%上升至近20%,远超GDP的增速,这其中被创造出来的货币一部分在机构间周转,使得同业链条被拉长,另一部分则绕道投向一些高收益资产,助长了资产泡沫。
因此,当前推动金融去杠杆是政府理性的选择,而不论是央行抬高资金成本,还是今年央行MPA考核从严、银监会出台7大文件,都是在限制银行同业业务的无序扩张,核心目标是抑制银行体系的货币超发,尤其是对逃避监管的影子银行体系要严格监管。这就意味着在去杠杆过程中,原先被多创造出来的流动性会逐渐收回来,也就是说全社会的钱会变少,用来满足信用融资的资金也会变少。
5.2. 信用债首当其冲
过去三年资管行业规模爆发式增长,信用债成最大赢家,信用利差持续压缩至低位,而未来伴随资管规模扩张受限甚至压缩,由于委外配置中信用债占比较高,信用债调整的时间和空间都将更大。
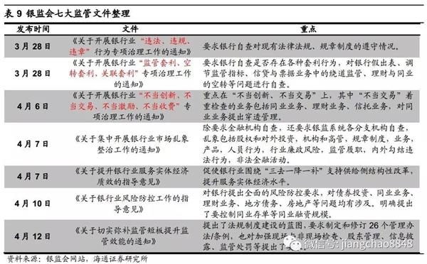
银监会出台七大文件,规范同业业务。3月底以来银监会密集发布7大文件,从专项治理“三违法”、“三套利”、“四不当”的银监办发45、46和53号文,到强调防范风险、治理市场乱象、提升银行业服务质效、弥补监管短板的指导性文件(银监发4、5、6、7号文),都指向银行的同业链条及各种套利行为。
从银监会的文件来看,监管的重点在于银行近年来普遍存在的套利和规避监管行为。比如6号文提出银行业金融机构要审慎开展委外投资业务,明确委外投资限额、单一受托人资产比例等要求,严格控制交易杠杆比率,要求整治同业业务,控制业务增量、做实穿透管理、消化存量风险、严查违规行为。46号文直接指向15年以来盛行的同业套利和同业扩张,要求银行自查“监管套利、空转套利和关联套利”。
委外面临赎回压力,机构风险偏好趋降。目前银监会要求银行机构自查,并给了缓冲时间。规范委外或促使资金回流表内,而且近期已经出现一些银行赎回委外,非银机构流动性承压,也给债市带来抛压。此外,监管的推进、穿透管理的要求将降低银行风险偏好,低等级信用债新增需求下降,此前一些通过绕开监管投资的高收益高风险资产也有被清理的风险。

理财穿透登记冲击信用债需求。理财业务方面,银监会要求自查银行自有资金和理财资金是否购买理财产品、理财产品不能采用资金池模式、严格穿透管理和委外杠杆控制等。5月银行业理财登记托管中心发布《关于进一步规范银行理财产品穿透登记工作的通知》,要求银行登记底层基础资产和负债信息,报送频率为每周。
表外理财主要配置信用债和非标资产,利率债等流动性资产占比较少,为了应对理财负债赎回,资产端可能抛售信用债以准备流动性。 3月末银行理财余额约29.1万亿,其中投向债券的比例在40%左右,信用债的比例大概在25%-35%左右(2016年6月底为29%),对应规模在7.3-10.2万亿元。

证监会整改券商资管集合.近期部分省市证监局着手整改券商资管集合产品,券商集合产品大量配置信用债,监管加强后规模将会压缩,低评级信用债将首当其冲。

5.3. 高等级配置价值显现
监管政策下机构风险偏好下降。监管层强力防风险会导致银行进一步降低风险偏好,低等级信用债需求下降,此前一些通过绕开监管投资的高收益高风险资产也有被清理的风险。此外,政府对风险隐患采取分类处置措施,国企和债务对中小民营企业的支持力度可能不大。
信用债分化,高等级配置价值渐显。近期1年期AAA短融收益率在4.6%左右,较相应期限贷款基准利率高出了26BP,而历史上的最高点是在13年的12月,32BP;3年期AAA中票收益率中枢分别为4.9%,5月中旬曾达到4.99%,较相应期限贷款基准利率高出了24BP,高出的幅度是历史以来的最高点。考虑到AAA主体贷款利率一般会下浮,债券利率已大幅高出贷款;从历史经验来看,高等级债券收益率高出贷款基准利率不会持续很久(上一轮也就持续了2个月),中长期来看已经具有配置价值。
低等级还有调整压力。近期1年期和3年期AA短融中票到期收益率在5.2%和5.5%左右,较相应期限贷款利率高出了80BP左右;但是在上一轮债市调整中(2013年),AA等级中票收益率曾经高出同期限贷款利率100-110BP。历史对比来看,低等级债券可能还有调整的压力。

高等级安全边际更高。从信用利差角度看,当前AAA企业债收益率基本处于历史中位数以上,而中低等级大部分处于1/4到1/2分位数之间,配置高等级的安全边际更高。

5.4. 防守为上,防范风险
当前高低等级间和长短期限间利差虽然有所回升,但仍处于历史较低位置,长久期、中低等级品种仍有调整空间,在监管政策未落地、基本面未转向之前,可先配置中短久期高等级等防守型品种,等待债市转向信号。另外,仍需高度警惕信用风险,尤其是受经营和融资双面冲击的民营企业。绝对收益率回升后,信用债投资回归追求票息的本源,负债端较为稳定的资金可逐步配置。
中证网声明:凡本网注明“来源:中国证券报·中证网”的所有作品,版权均属于中国证券报、中证网。中国证券报·中证网与作品作者联合声明,任何组织未经中国证券报、中证网以及作者书面授权不得转载、摘编或利用其它方式使用上述作品。凡本网注明来源非中国证券报·中证网的作品,均转载自其它媒体,转载目的在于更好服务读者、传递信息之需,并不代表本网赞同其观点,本网亦不对其真实性负责,持异议者应与原出处单位主张权利。
特别链接:中国证券监督管理委员会上海证券交易所深圳证券交易所新华网政府部门交易机构证券期货四所两司新闻发布平台友情链接版权声明
关于报社关于本站广告发布免责条款
中国证券报社版权所有,未经书面授权不得复制或建立镜像 经营许可证编号:京B2-20180749 京公网安备110102000060-1
Copyright 2001-2020 China Securities Journal. All Rights Reserved
中国证券报社版权所有,未经书面授权不得复制或建立镜像
经营许可证编号:京B2-20180749 京公网安备110102000060-1
Copyright 2001-2018 China Securities Journal. All Rights Reserved



