搭建公募REITs供热资产管理平台助推东北国企改革
从全球实践来看,公募REITs作为资产管理平台,其资产本身的运营管理模式可以分为内部管理模式和外部管理模式,两种模式在全球结合各国发展背景、法律要求等不同均有实践,其中美国以内部管理为主,亚洲市场以外部管理模式为主。根据2020年中国证监会发布的《公开募集基础设施证券投资基金指引(试行)》中第三十八条规定,基金管理人主动履行基础设施项目运营管理职责,其中主动管理中的项目运营策略、项目运营协议、收取收益、执行运营服务,基础设施维修等可以设立专门的子公司承担,也可以委托外部管理机构负责。因此从法律框架下对内部管理模式和外部管理模式均预留了空间。
自2021年6月21日首批公募REITs上市至今,已上市28单REITs。从已上市基础设施项目运营管理实践来看,目前全部选择的外部管理模式即委托基础设施项目的原始权益人及相关关联方负责指引中规定允许委托的运营管理职责。上述模式的实践,主要源于基础设施项目运营需要行业专业的团队和多年的运营经验,而做为REITs项目的原始权益人多为各自行业内翘楚,具备上述条件,目前阶段运营管理委托给原始权益人及关联方是维护各方利益的最优解。同步根据中国证监会《关于加快推进公募基金行业高质量发展的意见》,“支持主业突出、合规运营稳健、专业能力适配的基金管理公司设立子公司,专门从事公募REITs业务”。目前已有多家基金公司向中国证监会申请设立基金子公司专门从事公募REITs业务。
公募REITs委托运营模式利益相关方的关系

根据目前法律框架和实务实践,投资者持有基金100%基金份额,基金再通过资产支持证券持有100%项目公司股权进而持有基础资产所有权或收益权。上述结构中,层级较多且存在多重委托代理关系。从实务实践来看,起主要作用的是基金份额持有人大会、基金管理人和运营管理机构,投资者根据法规要求,通过基金份额持有人大会执行更换基金管理人等重大事项,基金管理人通过设置基金投资决策委员会和基金经理,执行指引中的印章管理、档案管理、现金流管理及信息披露职责,指引中的项目运营策略、项目运营协议、收取收益、执行运营服务,基础设施维修则采用委托的形式,由运营管理机构实际执行。
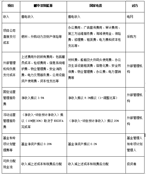
从现金流角度,基础设施项目取得收入后先支付项目本身的运营成本和运营管理机构的固定管理费及浮动管理费,净收益再支付基金管理人和专项计划管理人和托管行的费用及对应税费后,形成可供分配现金流,按基金份额分配给投资者。
已上市REITs实践情况

根据目前鹏华深圳能源和国家电投实践情况,在委托运营中均设计了浮动运营管理服务费,对于实际净收入超出评估预计净收入部分给与激励,目的是提升运营机构的积极性,但上述激励能否通过国有企业原有管理方式,达到经济效益提升同步提升运营员工的劳动报酬,进而真正提升运营机构的积极性尚需观察。对于基金管理人也均未约定浮动管理费。
供热行业的经营情况及对其影响的动因
供热行业作为东北国有企业的典型行业和重要民生行业,自2005年以来国家相继推出煤热价格联动机制及成本监审管理办法,供热行业在历史长周期下整体经营情况较为稳定。从行业商业模式来看,项目收入主要来自于热费收入,成本端的主要成本为煤炭、燃气、外采热等原料成本,剩余成本主要为人力成本、设备维修改造成本、财务费用、水电费等。从影响因素性质上来看,供热价格、外采热价格和煤炭价格为被动影响因素,供热面积、外采热量、煤炭使用量、人力成本、设备维修改造费、水电用量为主动影响的因素。其中供热价格和外采热价格由政府定价且同方向变动,煤炭价格受大宗商品市场的影响较大,上述三个价格为被动接受因素。
根据政府定价的成本监审办法,采取按社会平均成本加准许收益的方式确定供热价格,因此供热价格、外采热价格和煤炭价格会实现联动,进而消纳被动因素的影响。对于供热企业主体来说能否通过体制机制的变革,降低主动因素影响的成本,进而实现经营成本低于社会平均成本,实现超过准许收益的超额收益就非常关键。
供热行业国有企业改革中的难点和痛点
目前供热行业参与者中国企、民企和外资等各种所有者性质均存在,其中以国有企业为主。国家发改委、国资委在《深化东北地区国有企业混合所有制改革实施方案》中指出,要实质性建立市场化经营机制和中长期激励机制,有效激发企业内生动力活力。推进东北全面振兴,必须坚持深化改革开放创新,解决体制性、机制性、结构性问题。
根据《企业国有资产监督管理暂行条例》和国有企业管理实践,供热行业国有企业管理中存在以下难点
1、考核难
供热行业的效益影响因素中,受被动影响因素大即供热价格、外采热价和煤炭价格,如不能在效益分析中剔除上述被动因素的影响,则难以形成正确的有信服力的考核结果,使企业成为靠天收的行业,而现有国有企业考核主要以净利润为核心指标,未对上述因素进行详细归因分析,使其考核难以发挥应有的作用。
2、激励难
供热行业为民生行业,其高效的运营,关系着千家万户的暖屋子工程,而在其成本归因不清晰导致考核标准不清晰的情况下,难以形成有效的激励机制,激励机制不明确反向影响对应运营人员的积极性,最终导致用户、企业、员工多失的局面。
将委托运营模式嵌入到供热行业国企改革中
根据目前公募REITs法规要求和运营实践,项目通过发行公募REITs实现上市后,需通过委托运营协议的方式将项目委托给专业运营机构运营。在未来供热 REITs项目实操中,将落实委托管理运营模式,建立包括净现金流指标、利润指标、单耗指标、管理指标等四位一体的考核体系。一方面,通过对项目热、煤、水、电单耗,煤炭采购价格、锅炉燃烧效率等综合生产指标制定考核标准,对运营机构进行精细化考核;另一方面,通过设置对运营机构的浮动管理费奖励,激励其通过改善生产指标、提高运营效率进而实现公募REITs收益率与运营机构人员绩效的良性循环。
公募REITs作为资产管理平台进行资产上市后,对资产本身的运营情况有严格和详细的信息披露要求,通过审计师和基金管理人多重审核进行信息披露后,其真实的成本运营情况会为公众和国有资本管理者所认可,进而破解考核难的难题。
根据《中共中央、国务院关于深化国有企业改革的指导意见》(中发〔2015〕22号)、黑龙江省《关于全省国有企业开展市场化选聘职业经理人试点的指导意见》和管理实践,坚持党管干部的基础上,建立市场化选人用人,并按市场化给与考核起到激励的作用。对企业的核心经营层实行职业经理人的聘任和改革,配合REITs资产上市平台的搭建。职业经理人实施契约化管理、实行任期制,是职业经理人有效管理的核心内容。契约化管理是指与基金管理人确定项目运营详细指标后,按照法律程序,以任职合同的形式约定职业经理人担任职务任期内的工作目标、指标和奖惩措施。
通过以上REITs管理机制和职业经理人机制结合的方式,激发企业发展活力,通过引入灵活的市场化经营考核机制,充分调动员工的积极性和能动性,与企业共享发展成果,同步提升投资者未来收益,并最终实现用户、企业、员工、投资者的多重利益相关者的有机统一。
推行公募REIT项目,是在供热领域将运营管理的市场化和民生工程的公益性相结合的创新尝试,是东北地区基础设施形成“募投管退”投融资机制的重要突破,对于深化东北国资国企改革,推动产业结构调整升级有着重要意义。(CIS)


















