
图1
4月17日,庞大的民间金融投资航母公司——中国民生投资股份有限公司(中民投),通过巨人网络董事长史玉柱的微博登台。“总理签字批准成立的一个国字头民营公司,今天创立大会。”
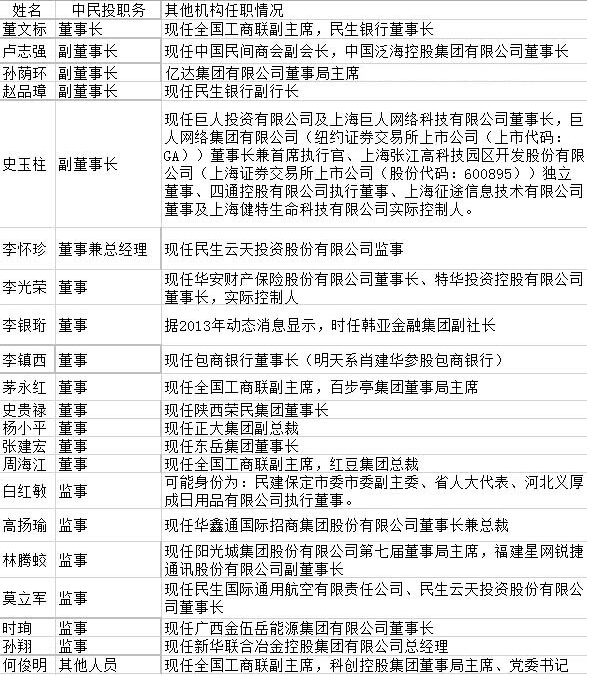
近日,澎湃新闻(www.thepaper.cn)拿到了一份列有中民投59家股东以及21位“董高监”(董事、高管、监事)的名录,尝试揭开“民营版中投”中民投的神秘面纱。大致能勾勒出这样的图景:中民投极有可能是以社会资本为主体搭建的投融资平台,未来将主要从事国内基建和海外并购;通俗点说,就是立足国内、瞄准海外的社会资本“联合舰队”。
可见的是,在59名投资人中,虽然不乏苏宁电器、亿达控股、泛海建设、巨人集团、红豆股份、科创控股、东岳集团、宗申集团等产业巨头,但名不见经传的投资公司却在数量上占去了中民投过半股东席位。
据澎湃新闻统计,59名投资人中,仅有限合伙的投资管理公司就达11家,其中有10家是2014年刚设立的新公司,最近的一家注册日期为2014年4月22日,距离中民投注册成立日(5月9日)仅仅隔了17天。
特别值得注意的一点是,民生银行与中民投的关系可谓千丝万缕。澎湃新闻调查发现,除了民生银行与中民投在高管人事、股东上的重叠,在中民投多家股东的背后,都有着民生银行旗下民生置业有限公司(下称“民生置业”),以及民生加银资产管理公司(下称“民生加银资管”)的身影。