
被称为先试先行的深圳房改,终于正式落地了!

来看四大核心要义:
一是从2018年起,在新增居住用地中,确保人才住房、安居型商品房和公共租赁住房用地比例不低于60%,普通商品房用地供应只有40%,保障和人才住房将覆盖绝大部分人才和中等偏下收入居民。
二是同时在新出让居住用地中提高“只租不售”用地比例。到2035年,深圳新增建设筹集各类住房共170万套,其中,人才住房、安居型商品房和公共租赁住房总量不少于100万套。
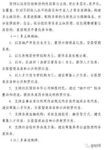
三是明确八大供应主体。
四是确立货币补贴政策,包括面向符合条件的基本住房保障对象发放住房租赁补贴;面向符合条件的人才发放人才安居补贴;面向符合条件的人才实施购房贷款贴息等方式。
经过1个多月的征求意见,深圳最终版的《深化住房制度改革加快建立多主体供给多渠道保障租购并举的住房供应与保障体系的意见》正式发布。
券商中国记者看到,此次最终的意见和征求意见稿总体思路相同,意味着,未来18年(2018年至2035年)深圳的住房发展的大方针出台,有业内把此次政策解读为深圳的“二次房改”。
重点一:完善住房规划和用地供应机制
意见明确,坚持住房供应与需求总量相适应、居住用地面积和比例与住房建设规模相适应、产业发展与住房布局相适应、公共服务设施配套与住房建设供应相适应,分近期、中期、远期三个阶段实施,并根据住房需求变化,对规划进行综合评估、滚动调整、及时优化。
完善住房用地供应机制,适当提高居住用地在城市建设用地总量中的比例和开发强度,明确人才住房、安居型商品房和公共租赁住房的用地指标和空间布局,公共租赁住房用地应保尽保,优先安排人才住房、安居型商品房用地,合理增加普通商品住房用地,严格控制大户型高档商品住房用地。
从2018年起,在新增居住用地中,确保人才住房、安居型商品房和公共租赁住房用地比例不低于60%,同时在新出让居住用地中提高“只租不售”用地比例。
实行轨道交通车辆段上盖及其站点一定范围内的居住用地用途控制,主要用于建设人才住房、安居型商品房和公共租赁住房。
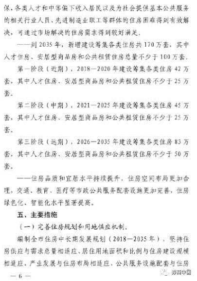
重点二:新增各类住房共170万套
2018年至2035年,深圳住房发展的主要目标是:
到2035年,新增建设筹集各类住房共170万套,其中人才住房、安居型商品房和公共租赁住房总量不少于100万套。
第一阶段(近期),2018—2020年建设筹集各类住房42万套,其中人才住房、安居型商品房和公共租赁住房不少于25万套。
第二阶段(中期),2021—2025年建设筹集各类住房45万套,其中人才住房、安居型商品房和公共租赁住房不少于25万套。
第三阶段(远期),2026—2035年建设筹集各类住房83万套,其中人才住房、安居型商品房和公共租赁住房不少于50万套。
重点三:明确八大供应主体
1、以房地产开发企业为主,提供市场商品住房、安居型商品房。
2、以住房租赁经营机构为主,提供各类长租公寓。
3、以市、区政府(含新区管委会)为主,提供人才住房、安居型商品房和公共租赁住房。
4、以人才住房专营机构为主,建设筹集人才住房、安居型商品房和公共租赁住房。
5、支持社区股份合作公司和原村民,通过“城中村”综合整治和改造,提供各类符合规定的租赁住房。
6、支持企事业单位利用符合规定的自有用地或自有用房,建设筹集人才住房、安居型商品房和公共租赁住房。
7、支持各类金融机构,采取直接投资、融资等方式,建设筹集人才住房、安居型商品房和公共租赁住房。
8、支持社会组织等各类主体,建设筹集具有公益性质的各类住房。
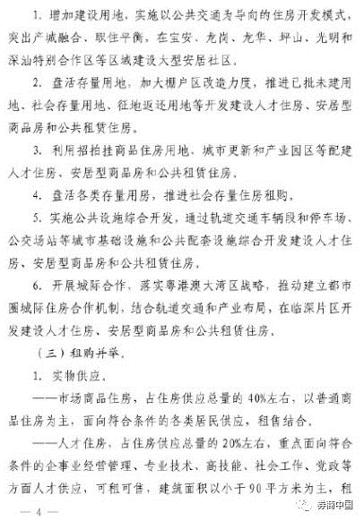
重点四:六大保障渠道
意见明确多渠道保障未来市民住房需求。
1、增加建设用地,实施以公共交通为导向的住房开发模式,突出产城融合、职住平衡,在宝安、龙岗、龙华、坪山、光明和深汕特别合作区等区域建设大型安居社区。
2、盘活存量用地,加大棚户区改造力度,推进已批未建用地、社会存量用地、征地返还用地等开发建设人才住房、安居型商品房和公共租赁住房。
3、利用招拍挂商品住房用地、城市更新和产业园区等配建人才住房、安居型商品房和公共租赁住房。
4、盘活各类存量用房,推进社会存量住房租购。
5、实施公共设施综合开发,通过轨道交通车辆段和停车场、公交场站等城市基础设施和公共配套设施综合开发建设人才住房、安居型商品房和公共租赁住房。
6、开展城际合作,落实粤港澳大湾区战略,推动建立都市圈城际住房合作机制,结合轨道交通和产业布局,在临深片区开发建设人才住房、安居型商品房和公共租赁住房。
重点五:确立货币补贴政策
面向符合条件的基本住房保障对象发放住房租赁补贴。
面向符合条件的人才发放人才安居补贴。
面向符合条件的人才实施购房贷款贴息。
探索采用住房租赁券的形式发放住房租赁补贴和人才安居补贴。
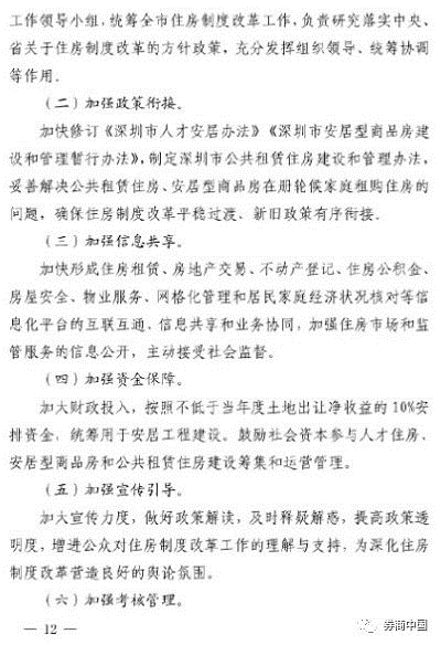
重点六:加大金融创新力度
住房租赁补贴、人才安居补贴等货币补贴纳入市、区财政预算。根据经济社会发展水平、政府财政状况以及居民住房消费能力等因素,合理确定货币补贴的发放标准和发放规模,并实行动态调整。
深化住房公积金制度改革,探索建立住宅政策性金融机构,为市民租购住房提供长期稳定的政策性金融支持。稳步推进房地产投资信托基金试点,支持金融机构创新住房金融产品和服务。
42条合理建议被采纳
记者了解到,6月5日至7月19日,深圳市住房和建设局对征求意见稿进行了公开征求意见。
征求意见期间,共收集到各类意见建议2691条,经合并及梳理后,共整理有效意见建议190条,其中,与主文件相关的意见建议88条,与配套文件相关的意见建议70条,咨询类意见23条,与住房制度改革无直接关系的意见建议9条。
记者看到,“安居房供应速度较慢,且申请人数多于公租房申请人数,应加大安居房供应比例”、“充分利用临深片区的大亚湾的土地”、“加大城中村改造力度”、“构建基于发达通勤铁路网的深莞惠大都市圈,有效扩大住房供给”等意见被采纳。

深圳新房价格结束“21连跌”
深圳市规划和国土资源委员会公布的新房成交数据显示,7月份一手商品住房共成交3461套,面积为342195.72平方米,成交均价为54142元/平,环比上升0.09%,这也意味着此前的“21连跌”结束。月成交面积则达34.22万平方米,环比上升22.61%,创下近一年新高。
除此以外,商业成交731套,办公楼成交475套,其他174套。成交的一手住宅里,90平方米以下的成交套数为 2193套,占比达到了63%,90-144平方米的成交1095套,大于144平方米的173套。
乐有家研究中心数据显示,7月深圳新增住宅预售房源量呈下降态势,全市新增6个住宅预售项目,新增住宅房源量仅1615套,相比6月下降幅度较大,环比下跌48.5%,新增住宅房源面积16.12万㎡,环比下跌超5成。截至7月31日,深圳一手住宅去化周期为10.6个月,相比6月减少1.8个月。
值得注意的是,7月31日,深圳楼市调控政策再度升级。个人购房3年限售,是本次深圳楼市调控的一大看点,也是最重手段之一。此前已出台这一政策的城市包括广州、成都、西安等50多城,但此前北上深三大超一线城市均不在调控之列。













聚焦深圳楼市调控>>>
深圳“房改”正式落地!商品房只占四成让全体市民住有所居
深圳封堵“离婚买房”等调控豁口 有投资客提前抛售房源
深圳一手住宅月均价结束21连跌 买家进入观望阶段
新房入市速度加快 7月深圳卖出新房3400余套
(原标题:中国楼市大招!房改已从深圳先行确定四成商品房+六成人才房保障房 来看六大关键点)
中证网声明:凡本网注明“来源:中国证券报·中证网”的所有作品,版权均属于中国证券报、中证网。中国证券报·中证网与作品作者联合声明,任何组织未经中国证券报、中证网以及作者书面授权不得转载、摘编或利用其它方式使用上述作品。凡本网注明来源非中国证券报·中证网的作品,均转载自其它媒体,转载目的在于更好服务读者、传递信息之需,并不代表本网赞同其观点,本网亦不对其真实性负责,持异议者应与原出处单位主张权利。
特别链接:中国证券监督管理委员会上海证券交易所深圳证券交易所新华网政府部门交易机构证券期货四所两司新闻发布平台友情链接版权声明
关于报社关于本站广告发布免责条款
中国证券报社版权所有,未经书面授权不得复制或建立镜像 经营许可证编号:京B2-20180749 京公网安备110102000060-1
Copyright 2001-2018 China Securities Journal. All Rights Reserved
中国证券报社版权所有,未经书面授权不得复制或建立镜像
经营许可证编号:京B2-20180749 京公网安备110102000060-1
Copyright 2001-2018 China Securities Journal. All Rights Reserved



