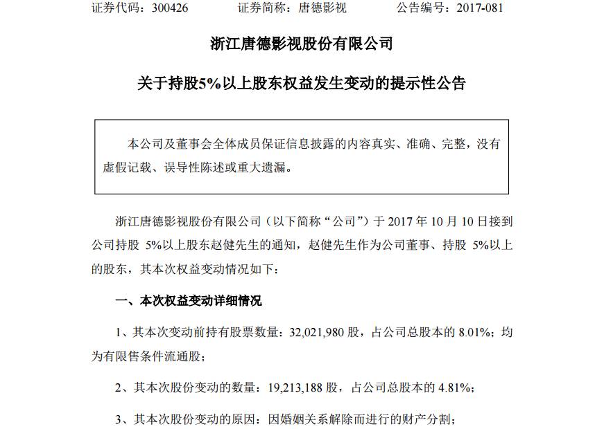
10月10日晚,热播剧《那年花开月正圆》背后的唐德影视发布公告称,其第二大股东、董事赵健因与其妻子离婚,将其持有的3202.2万股(占公司总股本8.01%)上市公司股票分割。目前,相关的股权过户登记手续已经办完。赵健妻子陈蓉分得1921.32万股,占公司总股本的4.81%,折合市值约为5.2亿元。

这次董事离婚、分割股权事件,引起了广泛关注。赵健不仅是唐德影视的创始人之一,也是唐德影视另一持股人、影视明星赵薇的亲哥哥,陈蓉也曾是赵薇经纪人。
但市场的关注点远不止于当事人的身份。有法律人士指出,赵健、陈蓉两人离婚,有很大可能性是为了逢高套现。离婚后,把股份一分为二,同时减持,可以规避监管部门的减持细则,节省一半时间。
目前,赵健和陈蓉手中股份离锁定期解禁还剩4个月。
股价由涨到跌
1997年走红后的赵薇,签约琼瑶名下仲杰经理人公司约满后,采用当时国内较为流行的家族组团方式。赵健是赵薇最初几家公司的幕后操盘手,陈蓉被起用为赵薇经纪人。据传赵薇跟兄嫂关系一直很好,曾在成名之初花费1200万为哥嫂在上海买房,赵健与陈蓉育有两个女儿。
据了解,唐德影视与赵薇家族渊源颇深,在2011年到2015年3月拥有赵薇的电视剧独家代理。
唐德影视还拥有众多明星股东。唐德影视2017年半年报显示,范冰冰为公司第十大股东,持有644.96万股,赵薇持有584.99万股,张丰毅持有285.03万股;霍建起持有224.98万股。

值得注意的是,除了股东权益变动,唐德影视当日同样发布了业绩预告:2017年前三季度预计完成归母净利润1.12-1.4亿元,同比增长13.2%-41.5%;其中第三季度预计完成归母净利润5192.49-7992.49万元,同比增长22.83%-89.07%。
随后中泰证券发布研报,给予唐德影视目标价37.5元和买入评级,称唐德影视三季度业绩主要由顶级头部剧《那年花开月正圆》贡献,该剧具有较高的发行收入和毛利率。
受《那年花开月正圆》影响,自8月底以来,唐德影视股价连日上涨,股价涨幅近22%。

然而,“赵薇哥嫂离婚分股权”一事被公开后,11日,唐德影视股价开盘下跌,尾盘略有上升,报收26.15元,跌3.33%。
“假离婚”减持疑云
有媒体指出,仅仅作为“分手费”,陈蓉分得的5亿元股票还称不上天价。