
2018年首家因预计将连续4年亏损而面临退市的A股公司已“浮出水面”。
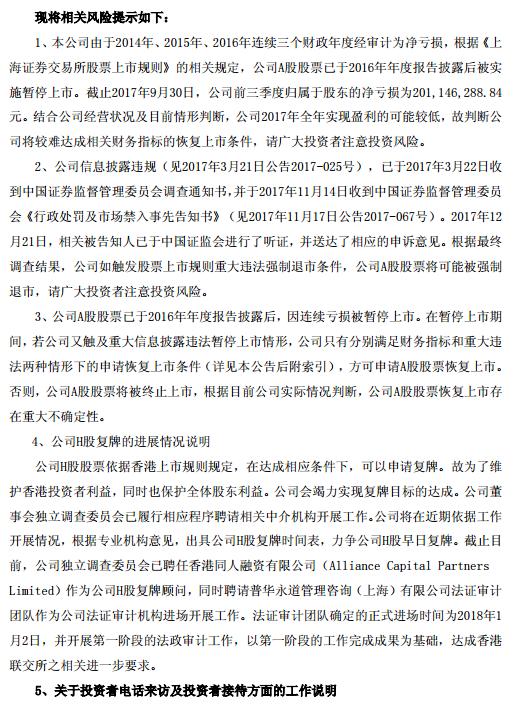
已处于暂停上市状态的*ST昆机1月10日晚间发布重大退市风险提示公告。与此前的退市风险提示公告内容略有不同,*ST昆机此次特别表示:“预计公司2017年度不能盈利,公司A股股票将可能被终止上市。”此前,*ST昆机已因2014年至2016年连续3年亏损而暂停上市。2017年前三季度,*ST昆机的净亏损达20114.63万元。
除连续亏损外,导致*ST昆机面临退市风险的还有其涉嫌财务违规一事。公司已于2017年3月22日收到证监会的调查通知书,并于11月14日收到《行政处罚及市场禁入事先告知书》。在最终的调查结果出来后,公司如触发重大违法强制退市条件,则其A股股票将可能被强制退市。
*ST昆机为“A+H”股,若A股退市,H股仍有望继续交易。公司在公告中表示,目前正争取H股的复牌。公司将在近期依据相关工作开展情况及专业机构意见,出具H股复牌时间表。法证审计团队确定的正式进场(审计)时间是2018年1月2日,并开展第一阶段的法证审计工作。公司将以第一阶段的工作完成成果为基础,达成港交所的相关(复牌)要求。
公告如下:



专家观点>>>
专家建议对触发条件的上市公司实施“硬退市”
ST公司保壳忙>>>
ST公司岁末忙保壳 14家宣布“续命”成功
(原标题:预计2017年续亏 *ST昆机面临退市)