2.1.高层支持,政策发力
军民融合持续受到高层支持。中共中央政治局2017年1月22日召开会议,决定设立中央军民融合发展委员会,由习近平任主任。中央军民融合发展委员会是中央层面军民融合发展重大问题的决策和议事协调机构,统一领导军民融合深度发展,向中央政治局、中央政治局常务委员会负责。军民融合领导层架构已经落地,预示今年军民融合产业发展将进入高速发展期。
从最高领导人意志看:主席于2017年6月20日召开军民融合发展委员会第一次全体会议,会议指出要强化使命担当,敢于涉险滩、动奶酪,敢于破难题、闯难关,敢于趟路子、辟新径。该委员会今年1月22日建立,由主席亲任组长,本次会议作为军民融合第一次全体会议具有里程碑式的意义,标志着军民融合要开始加速推进。主席2015年将军民融合战略上升为国家战略,亲自担任军民融合最高统辖机构的主任,连续三年在两会解放军代表团讲话中重点提及军民融合战略,无不展现出总书记对该战略的重视和推动意愿。

从中央部委角度看,工信部透露正在与国防科工局联合编制《军民融合十三五规划》,其副部长辛国斌力挺军民融合:发展军民两用技术,要健全科技成果转化的政策法规,建立定期降密解密制度,推进国防知识产权权利归属与利益分配改革,唤醒躺在专利库里的“睡美人”。要积极采用先进适用的民用技术成果,加快军民通用标准建设,破除“民参军”的技术壁垒。随着《2017年国防科工局军民融合专项行动计划》的出台,军民融合将进入更细节化的,深度的发展中.

从地方角度看,近期有多位军工背景的领导调任到地方工作,或间接支持了军民融合工作。原兵工集团总经理,有“军工少帅”之称的张国清2017年1月升任重庆副书记、市长,成为最年轻的直辖市市长。2017年1月原航天科技总经理马兴瑞升任广东副书记、省长。2016年9月,原运载火箭研究院院长许达哲调任湖南省省长。各地政府主要领导中军工系统出身的已近10人.
2017年将是军民融合从浅度到深度融合过渡期,顶层设计已经搭建,细化文件和地方文件将持续催化。2016年3月国防科工局《2016年国防科工局军民融合专项行动计划》发布,制定了军民融合政策制定方向,军民融合具体支持方向共计32条;2016年7月军民融合顶层文件《关于经济建设和国防建设融合发展的意见》印发,确定了军民融合的目标和基本原则;今年6月20日,中央军民融合发展委员会第一次全体会议召开,2日后国家国防科工局发布《2017年国防科工局军民融合专项行动计划》,明确了6个方面30项年度工作任务,军民融合战略进入细化落实阶段。近期军民融合相关事件如下:


2.2.军民融合成果不断揭晓
在党中央和地方政策持续支持下,军民融合产业发展迅速。主要体现在:
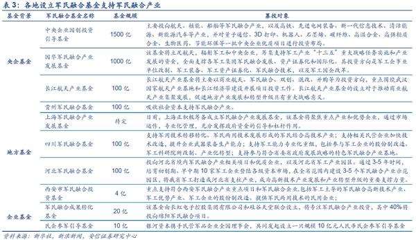
军民融合支持基金发展迅速,产业支持落在实处:2016年下半年至今,各地军民融合产业支持资金如雨后春笋建立。基金主要用来支持军工企业军事技术转移转化,促进军工资产证券化,军民融合企业产业投资等。目前这些基金均处于成立阶段,预计2017年会有较为亮眼的表现。

军民融合产业收入和产值突破新高.2016年是完整推行军民融合政策的第一年,各地军民融合产业发展良好。其中四川省2016年军民融合产业收入达到2870亿元,湖南省军民融合收入1166亿元。

民企在航空,电子,信息化参与度高:全军武器装备采购信息网2015年上线,民企获得军方订单,军地沟通更顺畅,军民协调更透明。目前,我国民营资本在航空,电子和信息化上已经达到了较高的技术水平,其完全有能力承接国防信息化的产品制造和科研任务。根据我们对军民融合动态的监测,国防信息化也是军工需求最大和民企参与最多的领域。在国家军民融合公共服务平台发布的181项军民融合的需求中,航空,电子和信息化方面的需求分别为54,48和44项,合计占到总需求项目的70%。而根据我们对民参军企业行业分布的统计也显示,计算机、通信、电子设备制造和信息化服务企业也占比超过一半。


军品具有国际竞争力:瑞典斯德哥尔摩和平研究所(SIPRI)3月20日公布的一份报告显示,全球过去5年的军火贸易创冷战结束以来的新高,而助推这种增长的主要因素是中东和亚太地区的军火贸易大幅增加。在武器出口方面,2016年中国出口仅次于美国,俄罗斯,成为世界第三大武器出口国。2017年中国军售获得开门红,首先是3月16日中国通来访沙特代表团签订650亿美元合作项目,其中就包含沙特向中国引进“彩虹-4”无人机生产线。其次4月5日,泰国海军再次就从中国购买潜艇作出公开声明,确定三艘潜艇的购买价格为10亿美元,盛赞中国潜艇性能卓越价格公道。我们预计伴随军民融合的深度推进,2017年中国军售有望再创新高。


3、军民融合的当前投资机会
军民融合的深入发展,会使得军企和民企“你中有我,我中有你”,形成民生养军研,以军研提民生的新格局,最终实现人民军队的战斗力和人民群众的生活水平提升并举的局面。
军民融合的投资机会,主要从“民参军”和“军转民”两条主线展开寻找目前进程较快,相对具有确定性的优质公司。