
乐视被指挪用易到13亿能否成为致命一击?贾跃亭半年内竟遭遇十大危机!
乐视敢不敢复牌?
易到创始人指责乐视挪用易到13亿资金,把乐视及其创始人贾跃亭推向了新的危机中,在过去半年时间里,乐视先后遭遇了至少十大危机。
中国基金报为您梳理其中的十大危机,包括乐视手机欠款百亿,被传涉案投保局局长,美国官员说乐视是旁氏骗局,贾跃亭质押股票跌破平仓线,乐视员工排队离职,乐视体育失去亚冠中超版权,老板娘影视公司同业竞争,乐视汽车丁磊离职,高送转被批评,直至最新的易到创始人指责挪用13亿资金。
危机第一重:乐视手机欠款百亿
乐视近半年来的危机的起点是手机业务的百亿欠款问题,2016年11月初,乐视手机欠供应商百亿资金的消息在市场中流传,2日乐视网股价暴跌7.5%。

随后科技圈和财经圈的相关传言越来越多,和乐视创始人贾跃亭实力相当的科技大佬疑似11月7日在微信上说了“乐视欠款总额在150亿以上,四五家供应商欠款在10亿以上”,把乐视手机欠款问题推向了一个危机高峰。
乐视网股价短短四天暴跌了14.62%,已经比定向增发价格45元低了15%左右。
面对这次危机,乐视网发布了澄清公告,称“公司目前运营一切正常,各业务线与供应商均保持了良好的合作关系,并未出现所谓的拖欠供应商款项事件,更没有缓发员工工资,停止出货来筹集现金流的情况。”
但随后不断出现的事实证明,乐视手机的确是欠了很多供货商的款项,后来还把一部分款项从债券转为股权投资。
危机第二重:被传涉案投保局长
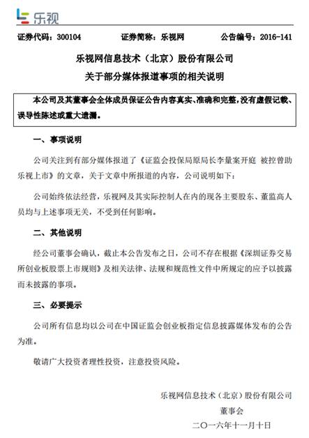
乐视手机欠款百亿危机还没有完全过去的时候,有媒体报道《证监会投保局原局长李量案开庭,被控曾助乐视上市》,把乐视网推向了另一个危机中。
报道显示,江苏省扬州市人民检察院指控:2000年至2012年,被告人李量利用担任证监会发行监管部发行审核一处处长、创业板发行监管部副主任等职务上的便利,为广东康美药业股份有限公司、乐视网信息技术(北京)股份有限公司等9家公司申请公开发行股票或上市提供帮助,并于2000年至2013年收受上述公司投资人所送财物,共计折合人民币693.6万元。

对于此报道,乐视网迅速发布澄清公告:公司始终依法经营,乐视网及其实际控制人在内的现各主要股东、董监高人员均与上述事项无关,不受到任何影响。
危机第三重:美国官员说乐视是旁氏骗局
在乐视网“多事之秋”的2016年11月,美国内华达州财政部长丹·施瓦泽(DanSchwartz)接受媒体采访时说,“乐视就是一个庞氏骗局”。

施瓦泽表示,乐视宣布了太多的扩张项目,他质疑乐视没有钱来推进这些项目。他表示,法乐第未来在内华达的工厂已经拖欠了三个月工程款,导致施工方被迫停工,但乐视却没有向他提到过资金问题。施瓦泽认为,贾跃亭的庞大生态梦想无法实现,乐视的盈利情况太差,而且也不能用创业公司来看待乐视。
乐视美国项目所在地是内华达州,乐视旗下法乐第工厂曾声称要在内华达州投资就10亿美元,实际上却没有正式动工建设。
对于此报道,乐视网和创始人贾跃亭当时并未发布回应,直到2017年1月份,贾跃亭在乐视和融创战略投资暨合作发布会上表示,“说的庞氏就是两种人,一种是黑手,一种是SB……只有SB才会相信不是黑手所为。”
危机第四重:贾跃亭质押股票被传跌破平仓线
2016年12月危机再次来袭,6日乐视网股价再次暴跌,盘中接近跌停,收盘跌幅为7.85%,当天《乐视惊魂一秒:贾跃亭64.81%质押股票一度跌破平仓线》的报道引发了乐视网“平仓危机”。

该报道显示:“截至2015年10月26日,贾跃亭累计质押77.74%所持乐视网股票,占公司总股本的32.79%。77.74%的质押率,尚还有一定缓和空间,却也面临着一些比较尴尬的问题:35.21元每股的收盘价,已经离第一道平仓线一步之遥。”
乐视网随后澄清, “传闻中的平仓价数据与实际情况不符,纯属臆测”,乐视创始人贾跃亭的回应是“策划够完美,黑手够无耻”。
危机第五重:乐视员工排队离职
2016年12月,乐视还发生了员工排队离职的危机,一张员工排队的照片上,有离职办理几个字。

几乎与此同时,乐视体育裁员的消息也被业内流传,传言是“乐视体育内部已决定整体裁员,幅度将达到20%,其中智能硬件部门的裁员幅度将达到50%”。
随后乐视体育发布消息称,乐视体育将进行架构和人事调整,成立新媒体及线上事业群、线下商业事业群和体育消费业务事业群。
乐视创始人贾跃亭在接受媒体采访时否认了裁员的说法,但承认乐视年底考核会严格采取末位淘汰制,淘汰比例至少在10%左右。
危机第六重:老板娘影视公司同业竞争
2017元旦到春节期间,乐视没有发生大的危机,乐视和融创战略投资合作对乐视产生了正面影响。然而从2月下旬开始,乐视又遭遇了一个又一个危机,其中包括了乐视老板娘影视公司同业竞争和乐视体育失去亚冠中超版权。
2月23日,乐视创始人贾跃亭的老婆甘薇旗下的北京乐漾影视有限公司引发市场关注,乐视老板娘的影视公司估值达到了12亿元,并且和乐视网旗下的相关业务形成竞争关系。
深交所于2月24日向乐视网实际控制人贾跃亭及其配偶甘薇的监管函。深交所创业板管理部认为,贾跃亭及甘薇的行为违反了《创业板上市公司规范运作指引(2015年修订)》第2.1.9条和第4.2.10条的规定。管理部要求两人及时整改,尽快提出解决同业竞争的处置措施并履行信息披露义务,并杜绝上述问题的再次发生。与此同时,管理部还提醒贾跃亭称,上市公司控股股东、实际控制人必须按照相关要求,保证上市公司业务独立性,不得与上市公司进行同业竞争。
随后乐视网紧急处理此事,3月1日发布公告,曾诺在未来1个月内,提出合理解决方案,并将将积极配合上市公司的尽职调查及履行相关内部决策程序。

3月底乐视网发布同业竞争解决方案,上市公司拟收购甘薇持有的乐漾影视传媒有限公司47.8261%股权,其中甘薇表示,自愿将本次方案的交易对价确定为其所持股权评估值的50%。
危机第七重:乐视体育失去亚冠中超版权
2月27日晚,按照赛程乐视体育需直播塔什干火车头VS迪拜国民的比赛,乐视体育并未直播。
2月28日,亚足联官方宣布与乐视终止亚冠转播合同,将2017-2020年剩余的旗下赛事版权转售给体奥动力。当天乐视体育也发布公告称,接到亚洲足球联合会通知,双方此前签订的关于亚冠、十二强赛等赛事的版权合作终止。
随后3月3日,乐视体育也失去了中超的独家版权,苏宁体育取代了乐视体育拿下了中超2017赛季独家版权。失去了亚冠和中超的乐视体育的发展受到了很大的影响。

乐视体育失去亚冠和中超播出版权的背后是乐视缺钱,乐视体育欠了亚冠一笔1.85亿版权费用,最终没有支付相关款项而被停止亚冠播出版权,中超版权的事情也是因为缺钱。
危机第八重:乐视汽车丁磊离职
2016年11月乐视资金危机和乐视汽车进展不顺被曝光后,乐视汽车联合创始人丁磊就多次被传离职。2017年3月20日,丁磊正式确认离职,他在其认证微博声明中表示,因为个人身体健康原因,不再担任乐视相关职务。

据悉,丁磊是乐视重金挖来拥有丰富汽车营销和管理经验的管理层,丁磊原为上汽集团副总裁、上海通用汽车总经理,是中国企业行业的资深人士。汽车是个高资金投入的行业,乐视在汽车板块支出已达上百亿,从去年开始乐视汽车资金链紧张,虽然乐视首款量产车型FF91在2017年1月已经发布,但上市日期仍没有确定。
乐视汽车丁磊的离职对乐视汽车,乃至整个乐视都有一定的负面影响。2017年4月,乐视全球投融资业务主管郑孝明也被传离职,转投京东国际业务部担任总裁。
危机第九重:高送转被批评
2017年2月份,乐视网发布了每10股转增20股的年度分配预案,刺激了当时股价的走高。
乐视网在当时的公告高比例送转方案与公司成长性的匹配情况时表示,公司正处于快速成长期,经营规模不断扩大,预案在保证公司正常经营和长远发展的前提下,更好地兼顾了股东的即期利益和长远利益,体现了公司积极回报股东的原则,适应公司未来经营发展的需要。

然而,在2017年4月8日召开的上市公司协会第二届会员代表大会上,证监会主席刘士余批评部分上市公司“10送30”的乱象,并表示将对高送转类上市公司列入重点检查和监测范围。
乐视网等10转增20股或以上的公司因此成为市场重点关注的对象。乐视网在4月13日紧急发布公告,将每10股转增20股变更为每10股转增10股,转增比例下调了一半。
中证网声明:凡本网注明“来源:中国证券报·中证网”的所有作品,版权均属于中国证券报、中证网。中国证券报·中证网与作品作者联合声明,任何组织未经中国证券报、中证网以及作者书面授权不得转载、摘编或利用其它方式使用上述作品。凡本网注明来源非中国证券报·中证网的作品,均转载自其它媒体,转载目的在于更好服务读者、传递信息之需,并不代表本网赞同其观点,本网亦不对其真实性负责,持异议者应与原出处单位主张权利。
特别链接:中国证券监督管理委员会上海证券交易所深圳证券交易所新华网政府部门交易机构证券期货四所两司新闻发布平台友情链接版权声明
关于报社关于本站广告发布免责条款
中国证券报社版权所有,未经书面授权不得复制或建立镜像 经营许可证编号:京B2-20180749 京公网安备110102000060-1
Copyright 2001-2018 China Securities Journal. All Rights Reserved
中国证券报社版权所有,未经书面授权不得复制或建立镜像
经营许可证编号:京B2-20180749 京公网安备110102000060-1
Copyright 2001-2018 China Securities Journal. All Rights Reserved



