
中国能源开发再次取得突破。中国已成为全球第一个实现在海域可燃冰试开采中获得连续稳定产气的国家。而根据测算,中国可燃冰的资源潜力约800亿吨油当量,相当于沙特目前可探明石油储量的1.25倍以上,陆域远景资源量至少有350亿吨油当量,可供中国使用近90年。
国土资源部中国地质调查局周四(5月18日)宣布,我国正在南海北部神狐海域进行的可燃冰试采获得成功,这也标志着我国成为全球第一个实现了在海域可燃冰试开采中获得连续稳定产气的国家。

中国地质调查局副总工程师、天然气水合物试采现场总指挥叶建良表示,从5月10日正式出气试点火成功,到周四为止,已经连续开采八天了,日产超过一万方以上,最高日产达到了3.5万方,这种连续稳定的出气,达到了原来预定的目标。
国土资源部中国地质调查局副局长李金发表示,这一次天然气水合物的试开采成功,是优先抢占了领跑和技术高地,实现了我国在天然气水合物开发上的领跑。它将会是继美国引领页岩气革命之后的,由我国引领的天然气水合物革命,将会推动整个世界能源利用格局的改变。
周四中午,中共中央、国务院对海域天然气水合物试采成功发去贺电。

国务院贺电全文
实际上,除了海底,科学家在大陆的永久冻土带也发现了可燃冰。我国是世界上第一个在中高纬度高原冻土带钻获可燃冰实物样品的国家。早在2013年,国土资源部就宣布,在青海省完成我国首个可燃冰项目采集工作。
可燃冰是什么?
可燃冰,学名天然气水合物(Natural Gas Hydrate,简称Gas Hydrate),是分布于深海沉积物或陆域的永久冻土中,由天然气与水在高压低温条件下形成的类冰状的结晶物质。因其外观像冰一样而且遇火即可燃烧,所以又被称作“可燃冰”或者“固体瓦斯”和“气冰”。

可燃冰具有使用方便、燃烧值高、清洁无污染等特点,储量巨大,所含有机碳资源总量相当于全球已知煤、石油和天然气总量的两倍,被国际公认为石油、天然气的接替能源,是公认的尚未开发的最大新型能源。
根据测算,1立方米可燃冰可以分解释放出160立方米以上的天然气。以汽车为例,一辆使用天然气为燃料的汽车,一次加100升天然气能跑300公里的话,那么加入相同体积的可燃冰,这辆车就能跑5万公里。
可燃冰储量分布
在世界上,可燃冰的研究早在上世纪六十年代就已经开始。截至目前,全世界直接或间接地发现的可燃冰矿点超过200多处。
而早在2013年底,长江证券研报分析,全球已公开发表并确证的以及推测的天然气水合物产地达155处,其中的39处由钻井岩芯取样确证,其余116处则是根据BSR(拟海底反射层)及地球化学资料推测的;可燃冰在世界范围内分布广泛,以分布的地理命名则分为“海域可燃冰”和“陆域可燃冰”,主要分布在世界三大洋的近海海底、大陆冻土带及内陆湖海中。

美国地质调查局的科学家卡文顿曾预测,约27%面积的陆地区域和90%面积的海洋区域具备可燃冰形成的条件,全球的冻土和海洋中可燃冰的储量在3114万亿立方米到763亿亿立方米,全部可燃冰所含有机碳的总资源量相当于全球已知煤、石油和天然气的2倍、剩余天然气储量的128倍,是世界尚未开发的已知的储量最大的替代能源。
此外,研报认为,中国可燃冰储量十分丰富。我国可燃冰的资源潜力约800亿吨油当量,是我国常规天然气资源量的两倍,可供中国使用200年。而目前石油储量排名第一的沙特,可探明储油量则为355亿吨。
根据研究,我国可燃冰主要分布在青藏高原的羌塘盆地和南海大陆坡及其深海。据科学家粗略估算,我国陆域远景资源量至少有350亿吨油当量,可供中国使用近90年。其中:
青海省储量约占总储量的四分之一。青藏高原羌塘盆地多年冻土区也具有可燃冰形成的温度和压力条件,是最有前景的找矿远景区。
南海的可燃冰资源量大约为640亿吨油当量。
黑龙江冻土区和黄海、东海大陆坡也都可能存在储量巨大的可燃冰。

考虑到全球蕴藏的常规石油天然气资源消耗巨大,很快就会枯竭。科学家的评价结果表明,仅在海底区域,可燃冰的分布面积就达4000万平方公里,占地球海洋总面积的1/4。科学家估计,海底可燃冰的储量至少够人类使用1000年。
可燃冰开发面临三重难题
鉴于可燃冰的广阔前景,多个国家都在积极开展可燃冰研究,但截至目前,仍面临多个难题。
首先,因绝大部分可燃冰埋藏于海底,所以可燃冰开采难度十分巨大。目前,日本、加拿大等国都在加紧对这种未来能源进行试开采尝试,但都因种种原因未能实现或未达到连续产气的预定目标。
其中,2013年日本曾尝试进行过海域天然气水合物的试开采工作,虽然成功出气,但六天之后,由于泥沙堵住了钻井通道,试采被迫停止。
而根据央视报道,在地球上,绝大多数的天然气水合物其实都和泥沙混在一起。此次南海神狐海域试采成功的就是一种泥质粉砂类型矿藏,可以说是未来最具商业价值的一种。
此次开采,我国科学家利用降压法,将海底原本稳定的压力降低,从而打破了天然气水合物储层的成藏条件,之后再将分散在类似海绵空隙中一样的可燃冰聚集,利用我国自主研发的一套水、沙、气分离核心技术最终将天然气取出。
其次,可燃冰开采过程中风险因素较大。央视报道,据估算,全球海底可燃冰的甲烷总量大约是地球大气中甲烷总量的3000倍,如果开采不慎导致甲烷气体的大量泄漏,将可能引发强烈的温室效应。如何安全、经济地开采可燃冰,并且从中分离出甲烷气体,依然是目前各国研究和利用可燃冰的核心难题。

此外,可燃冰可采还面临高昂成本问题。长江证券报告分析,当前中国南海可燃冰开采费用达200美元/立方米,折合成天然气达6元/立方米,而常规天然气本身开采只有不到1元/立方米,整整相差6倍。但根据专家测算,未来可燃冰的生命周期成本总体约为0.77元/立方米,相比于常规天然气大约0.99元/立方米的生命周期成本,还是具备极大的商业开采价值。

因此,除中国外,关于可燃冰真正的开采试验目前为止也只有前苏联(商业化)、美国(小范围试验开采)、日本(海底提取试验),其他国家均是以试验井、试验船等形式进行研究。
此前有业内专家表示,目前可燃冰的研究进度大概相当于30年前的页岩气研究情况,但考虑到气水合物的复杂性和链式环境影响所以研究、开发进度会更加缓慢。
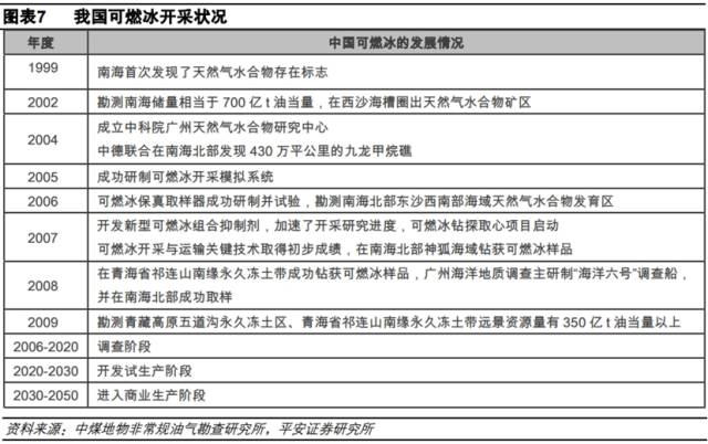
根据中国战略规划对可燃冰勘探开发的安排,2006-2020年是调查阶段,2020-2030年是开发试生产阶段,2030-2050年,中国的可燃冰将进入商业生产阶段。

油服板块率先受益
长江证券研报认为,可燃冰开发的主要受益产业将是海上油气钻采设备和天然气应用产业链。从资源分布来看,由于可燃冰主要分布在海底,因此未来海上油气钻采设备及服务受益最大。
平安证券亦认为,目前可燃冰主要为油服板块带来主题投资机会。
中银国际杨绍辉研报分析,长期看,可燃冰有望主导未来全球能源供给,但目前各国对可燃冰的赋存条件、形成机理和分布特征的研究,以及更进一步的经济性开采技术尚未成熟。目前阶段可燃冰主要为油服板块带来主题投资机会。
中证网声明:凡本网注明“来源:中国证券报·中证网”的所有作品,版权均属于中国证券报、中证网。中国证券报·中证网与作品作者联合声明,任何组织未经中国证券报、中证网以及作者书面授权不得转载、摘编或利用其它方式使用上述作品。凡本网注明来源非中国证券报·中证网的作品,均转载自其它媒体,转载目的在于更好服务读者、传递信息之需,并不代表本网赞同其观点,本网亦不对其真实性负责,持异议者应与原出处单位主张权利。
特别链接:中国证券监督管理委员会上海证券交易所深圳证券交易所新华网政府部门交易机构证券期货四所两司新闻发布平台友情链接版权声明
关于报社关于本站广告发布免责条款
中国证券报社版权所有,未经书面授权不得复制或建立镜像 经营许可证编号:京B2-20180749 京公网安备110102000060-1
Copyright 2001-2018 China Securities Journal. All Rights Reserved
中国证券报社版权所有,未经书面授权不得复制或建立镜像
经营许可证编号:京B2-20180749 京公网安备110102000060-1
Copyright 2001-2018 China Securities Journal. All Rights Reserved



